HOME   LIST
‹–   –›

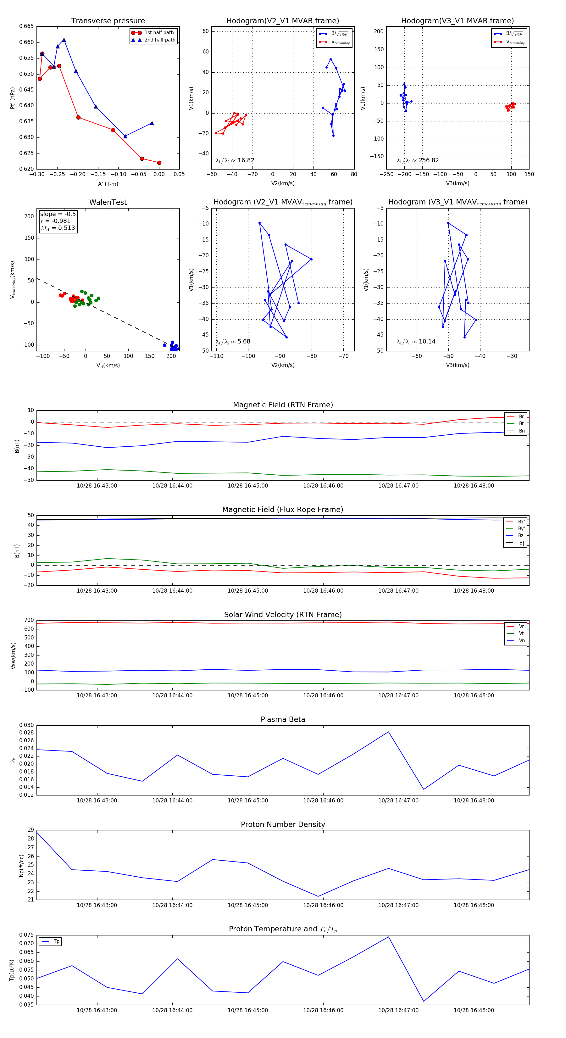
Flux Rope in 2023

Flux Rope Event 2023-10-28 16:42:12 ~ 2023-10-28 16:48:44 (393 seconds)


plot