HOME   LIST
‹–   –›

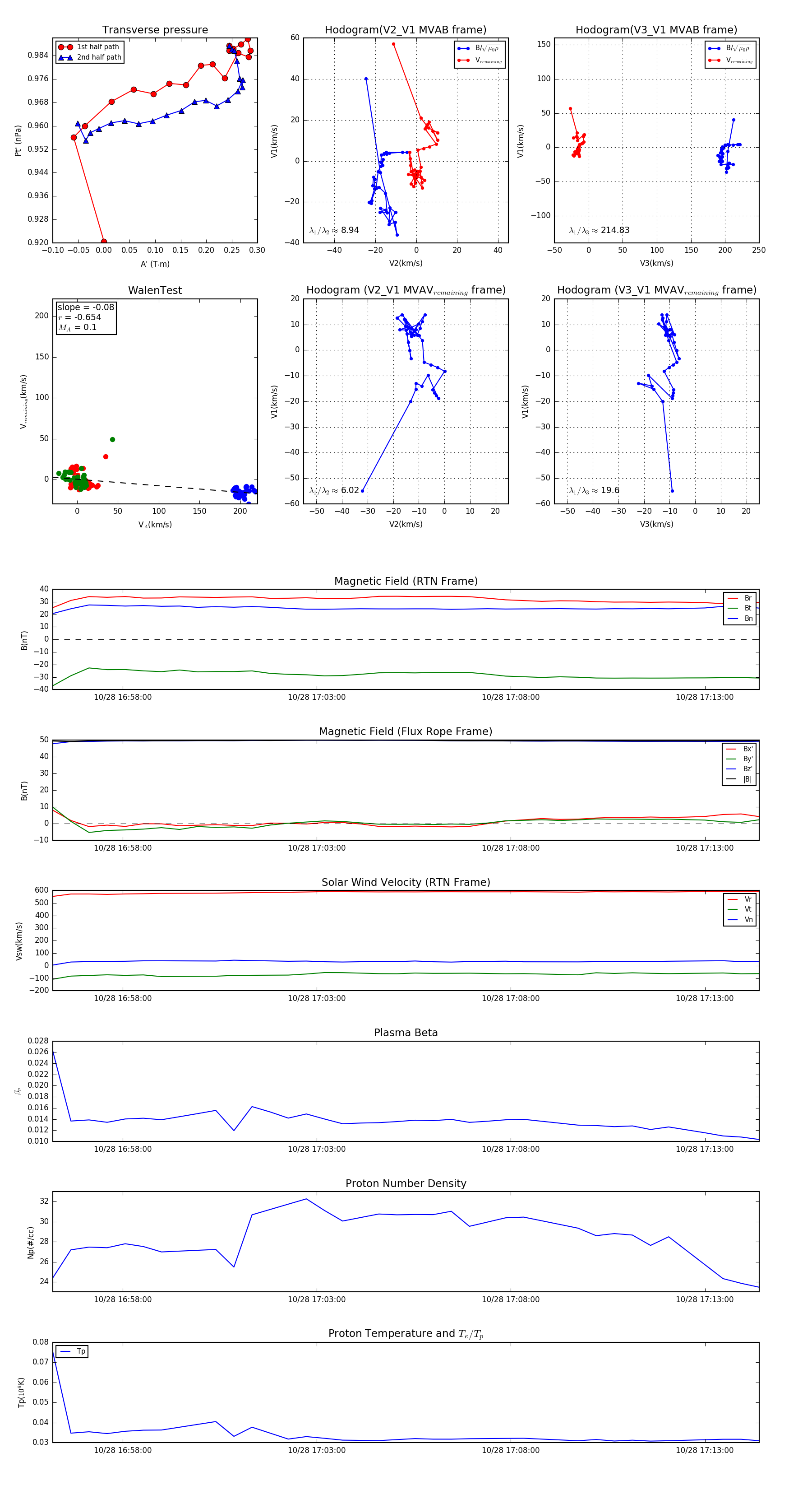
Flux Rope in 2023

Flux Rope Event 2023-10-28 16:56:12 ~ 2023-10-28 17:14:24 (1093 seconds)


plot