HOME   LIST
‹–   –›

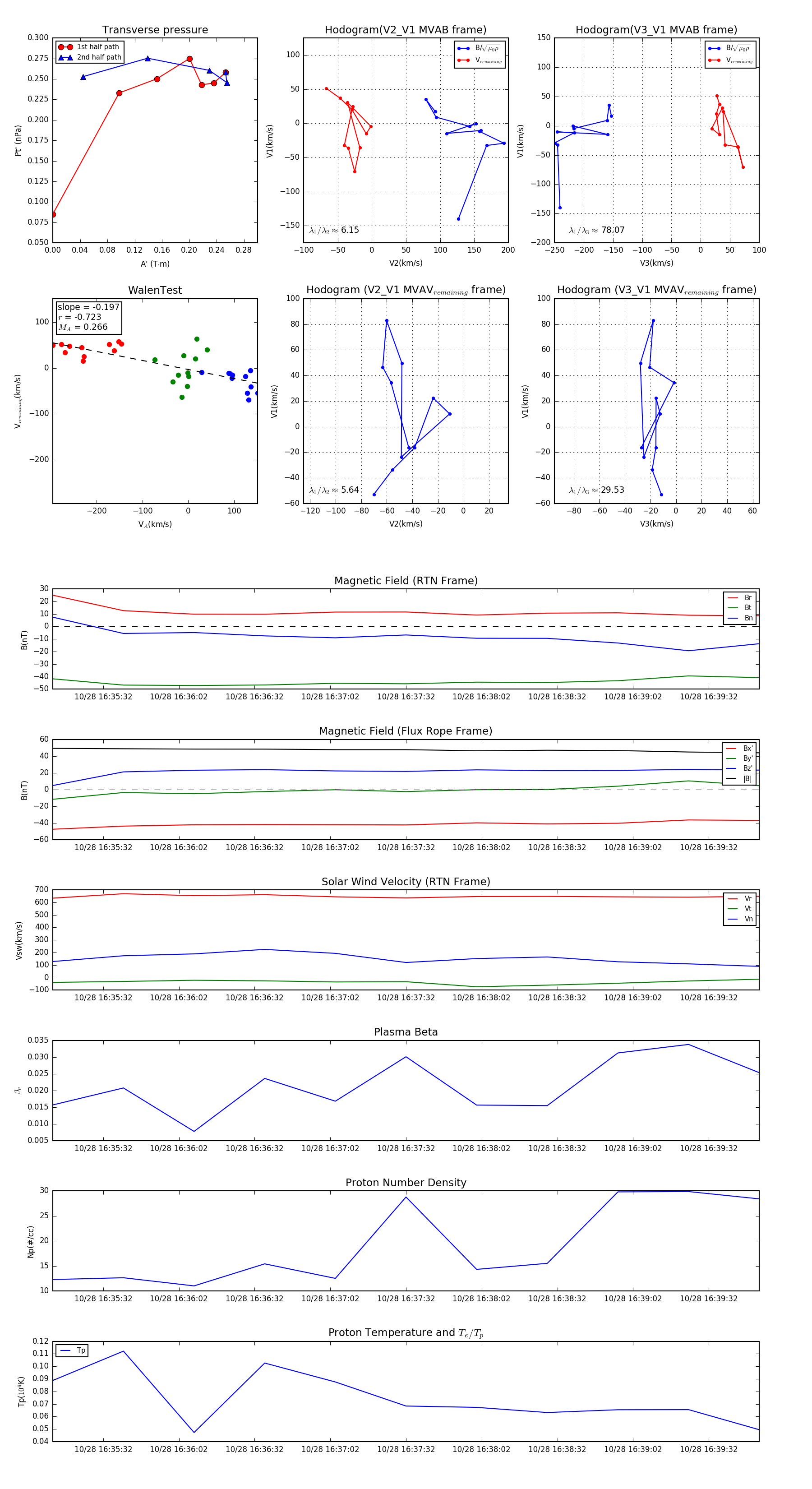
Flux Rope in 2023

Flux Rope Event 2023-10-28 16:35:12 ~ 2023-10-28 16:39:52 (281 seconds)


plot