HOME   LIST
‹–   –›

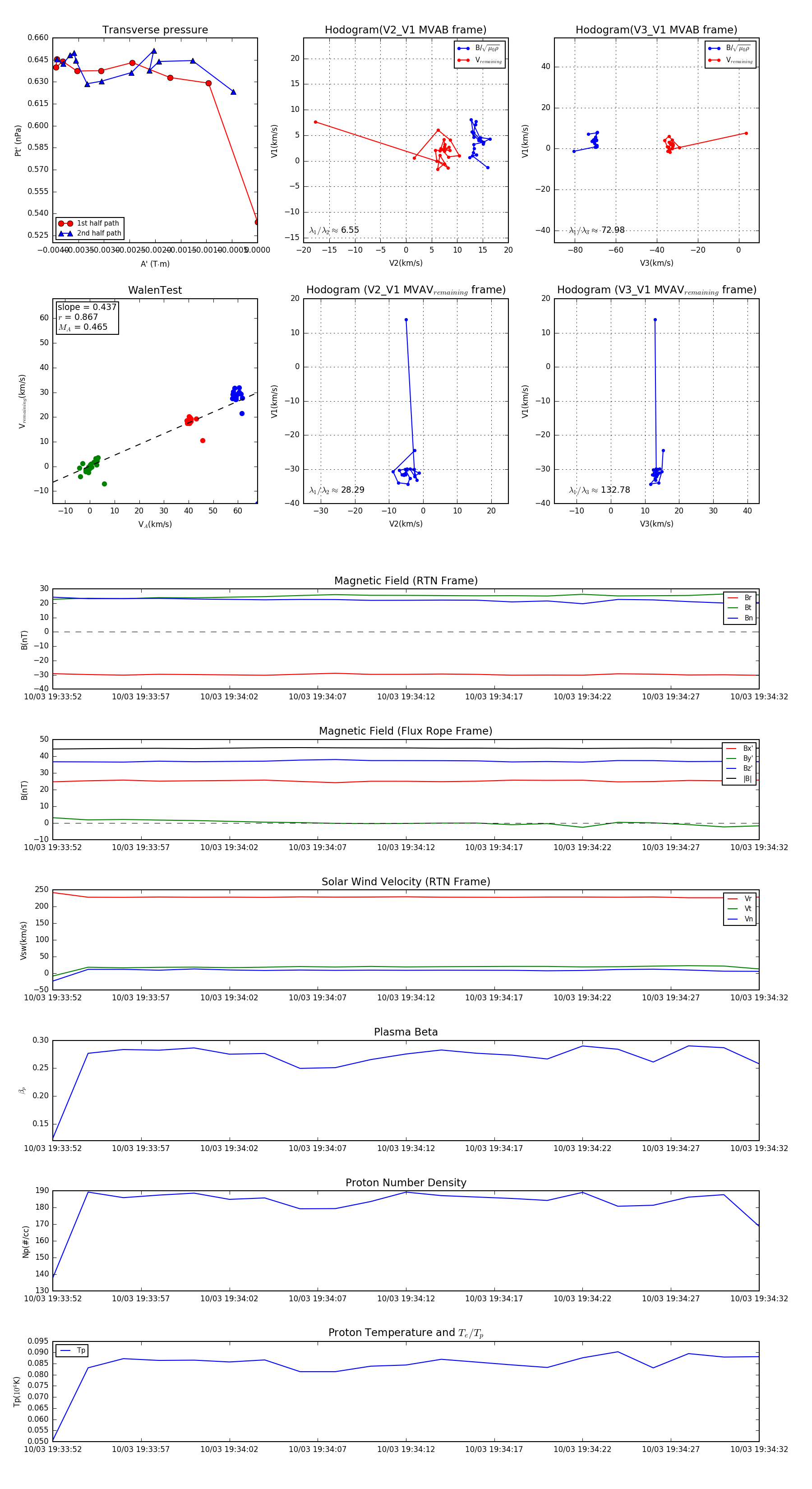
Flux Rope in 2023

Flux Rope Event 2023-10-03 19:33:52 ~ 2023-10-03 19:34:32 (41 seconds)


plot