HOME   LIST
‹–   –›

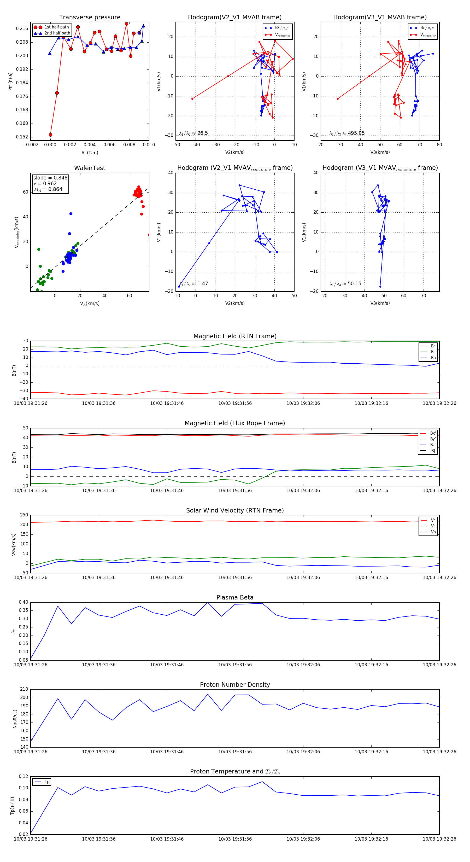
Flux Rope in 2023

Flux Rope Event 2023-10-03 19:31:26 ~ 2023-10-03 19:32:26 (61 seconds)


plot