HOME   LIST
‹–   –›

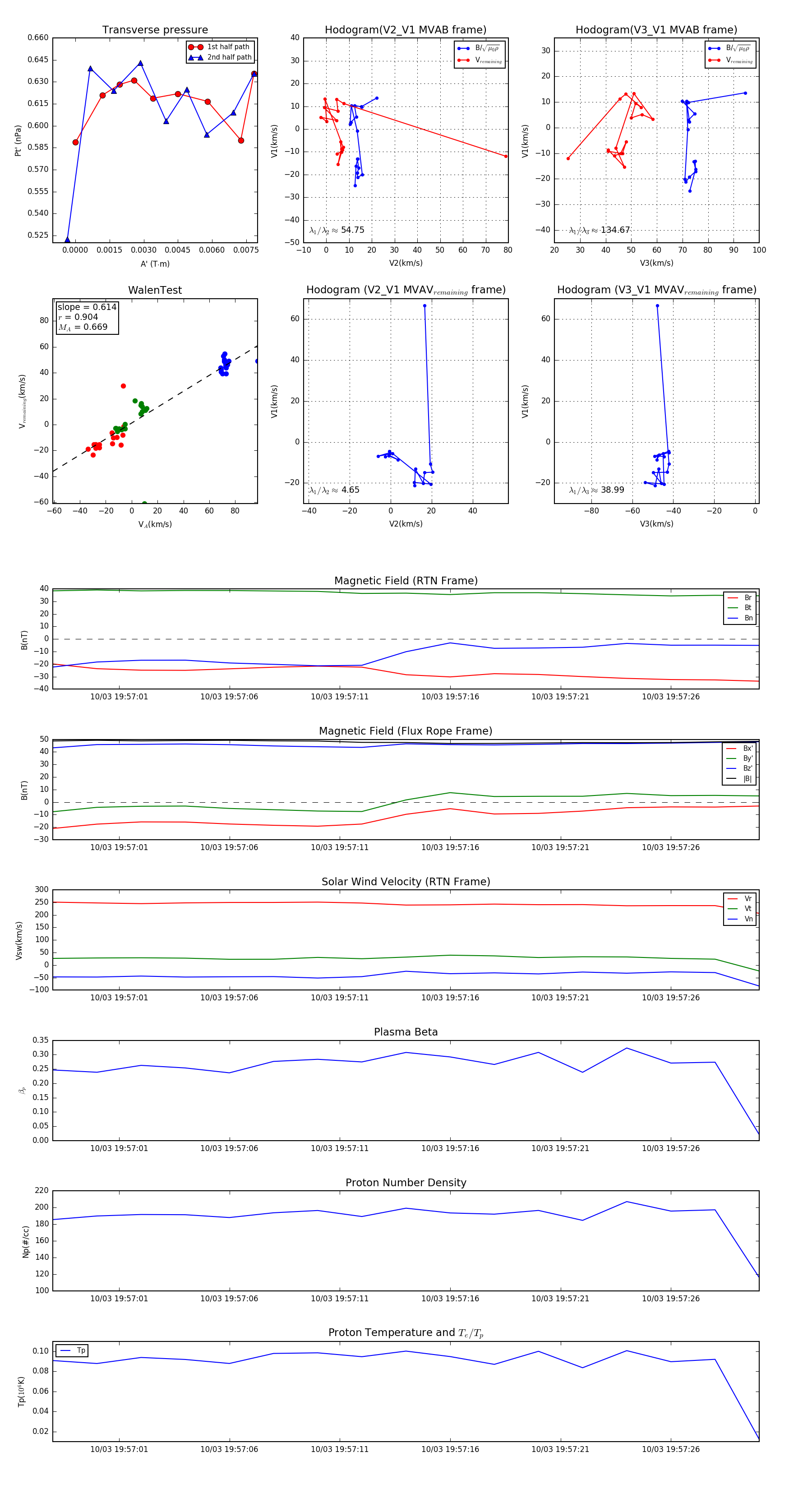
Flux Rope in 2023

Flux Rope Event 2023-10-03 19:56:58 ~ 2023-10-03 19:57:30 (33 seconds)


plot