HOME   LIST
‹–   –›

Flux Rope in 2023

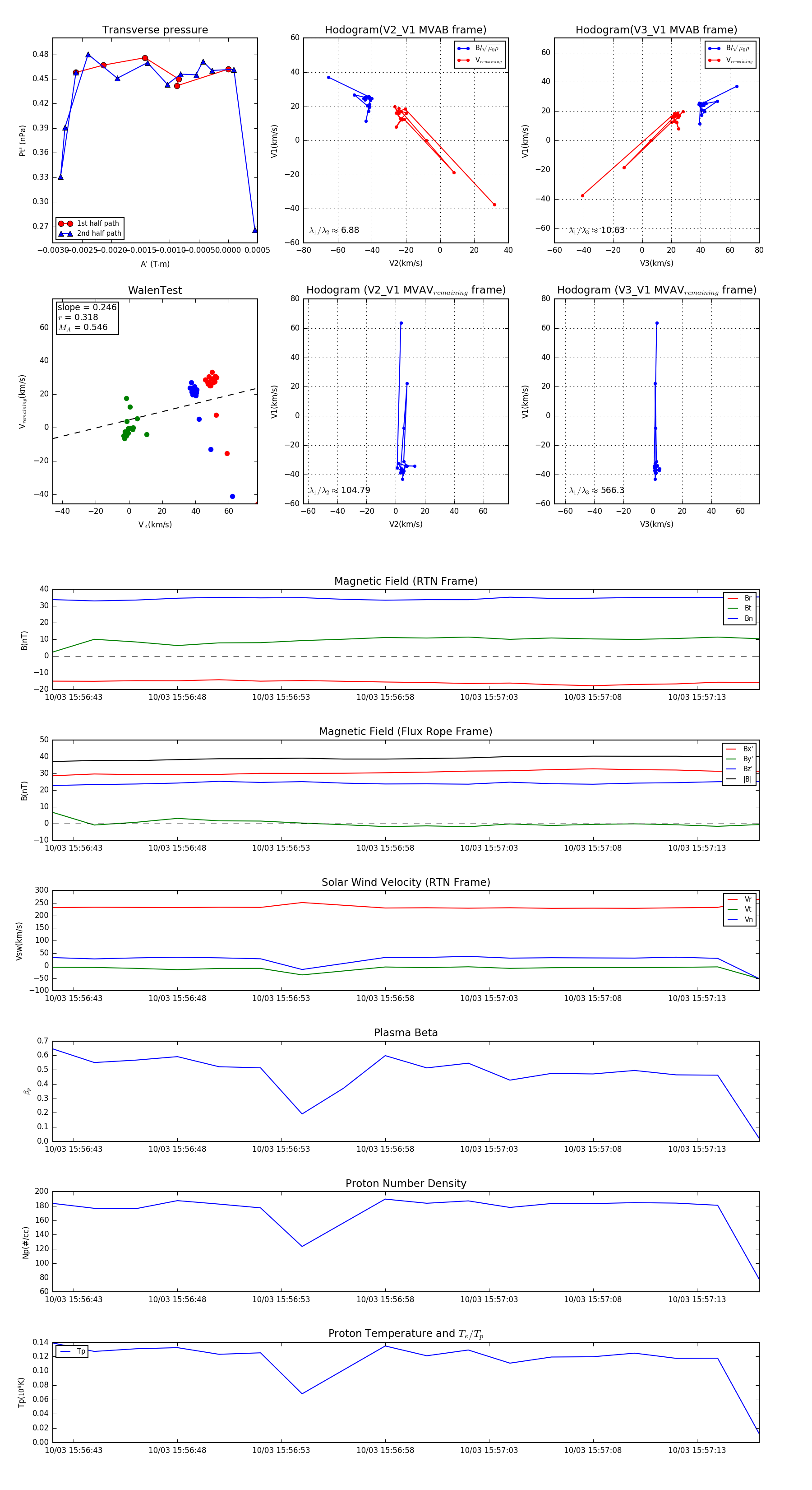
Flux Rope Event 2023-10-03 15:56:42 ~ 2023-10-03 15:57:16 (35 seconds)


plot