HOME   LIST
‹–   –›

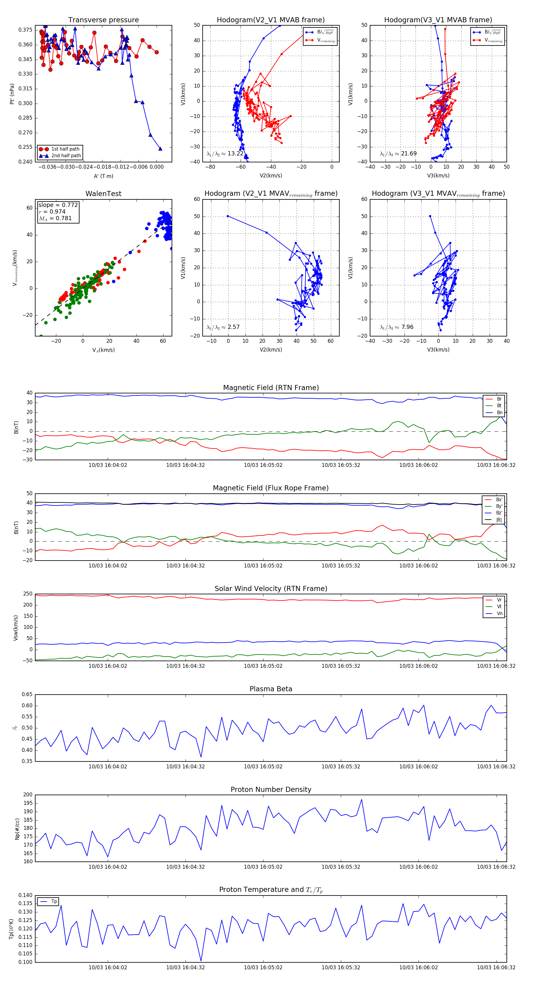
Flux Rope in 2023

Flux Rope Event 2023-10-03 16:03:34 ~ 2023-10-03 16:06:36 (183 seconds)


plot