HOME   LIST
‹–   –›

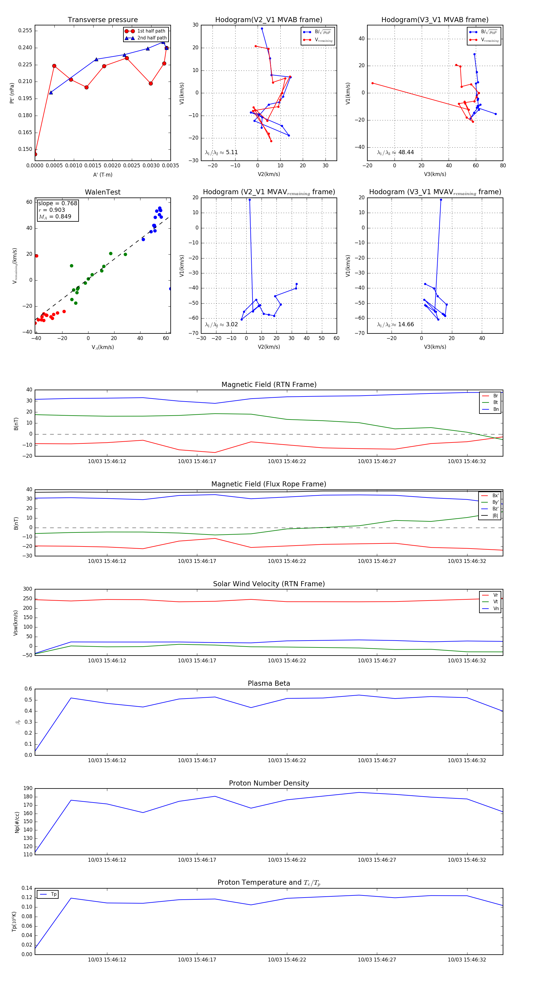
Flux Rope in 2023

Flux Rope Event 2023-10-03 15:46:08 ~ 2023-10-03 15:46:34 (27 seconds)


plot