HOME   LIST
‹–   –›

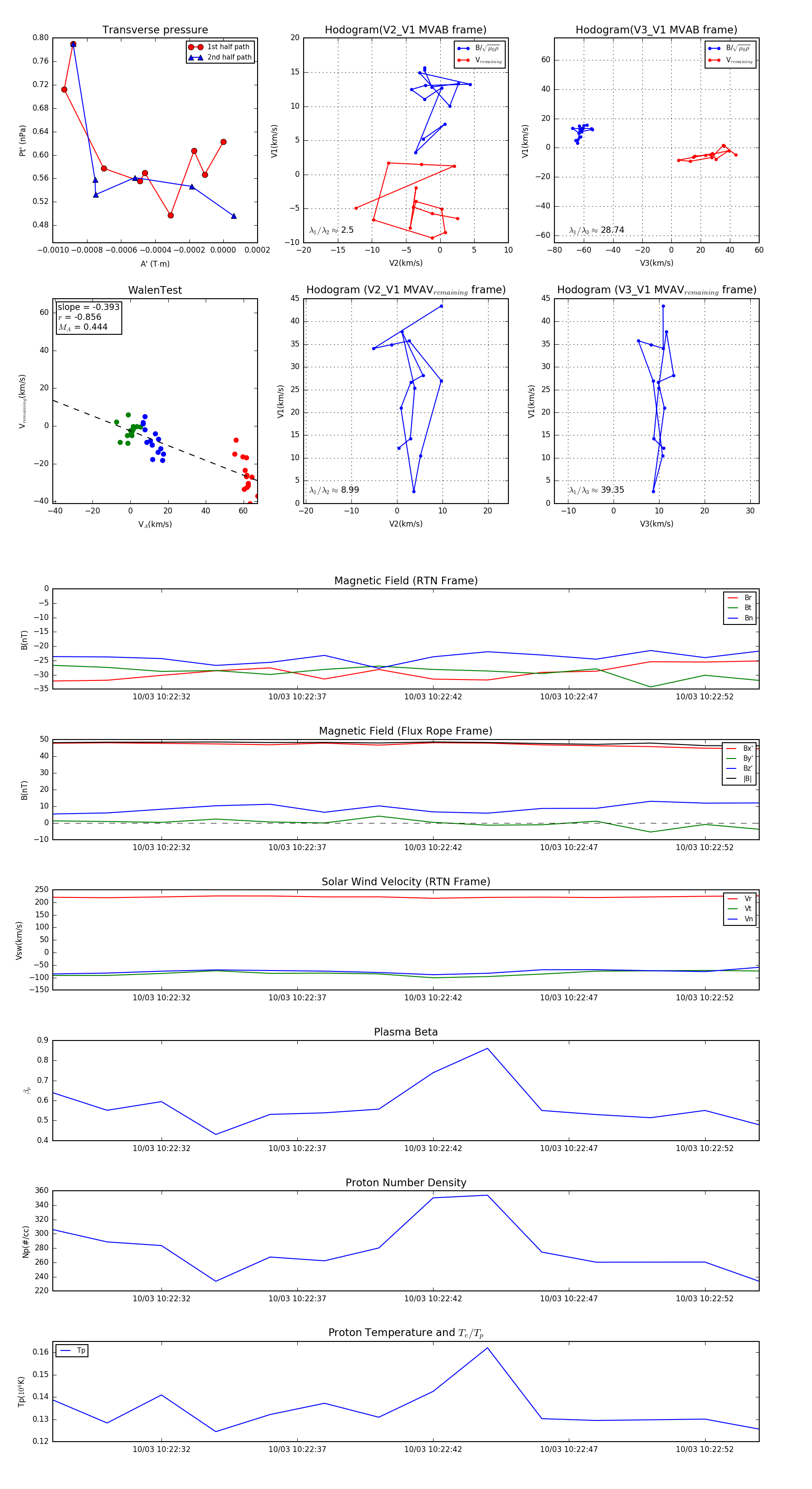
Flux Rope in 2023

Flux Rope Event 2023-10-03 10:22:28 ~ 2023-10-03 10:22:54 (27 seconds)


plot