HOME   LIST
‹–   –›

Flux Rope in 2023

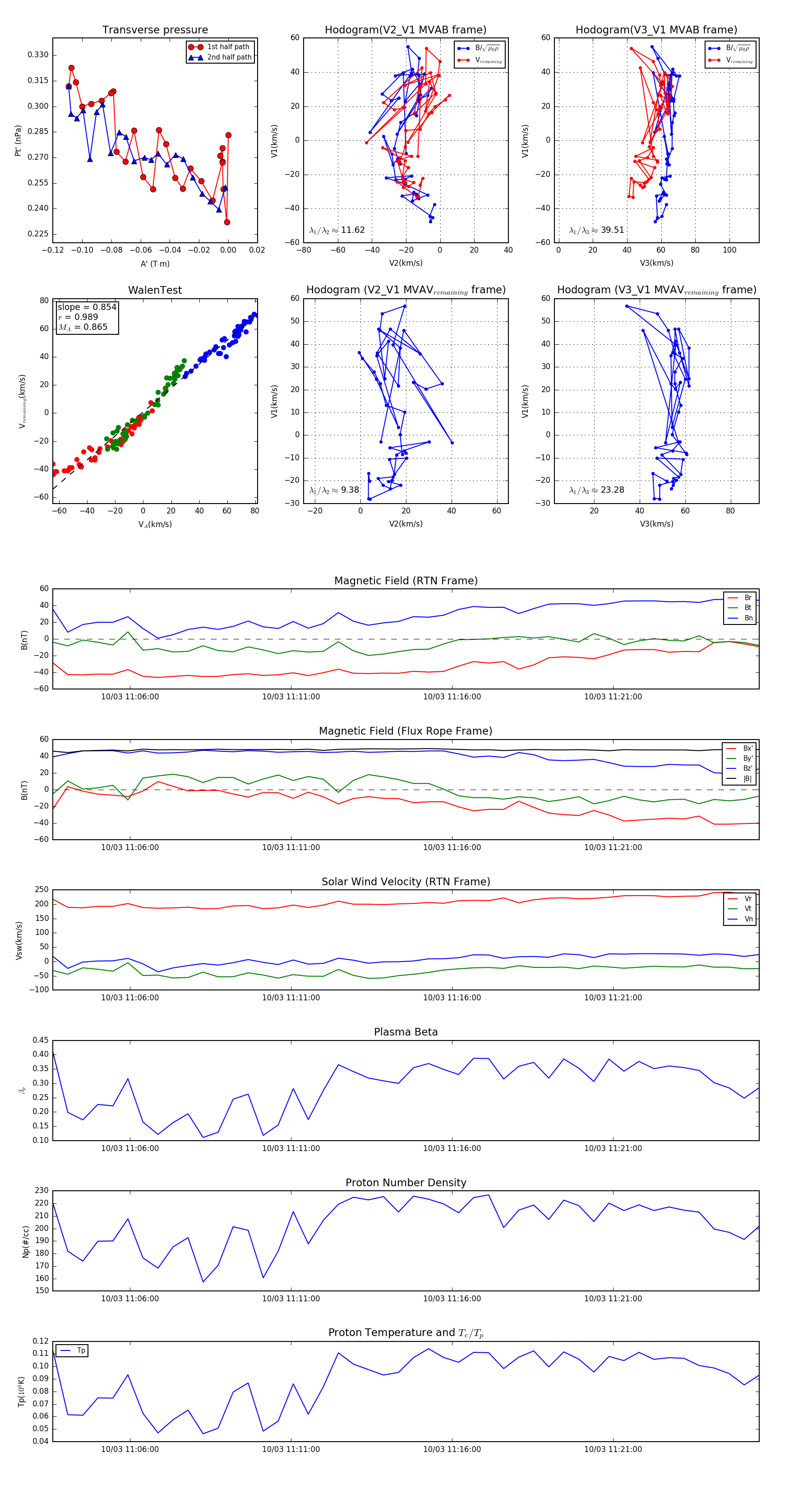
Flux Rope Event 2023-10-03 11:03:36 ~ 2023-10-03 11:25:32 (1317 seconds)


plot