HOME   LIST
‹–   –›

Flux Rope in 2023

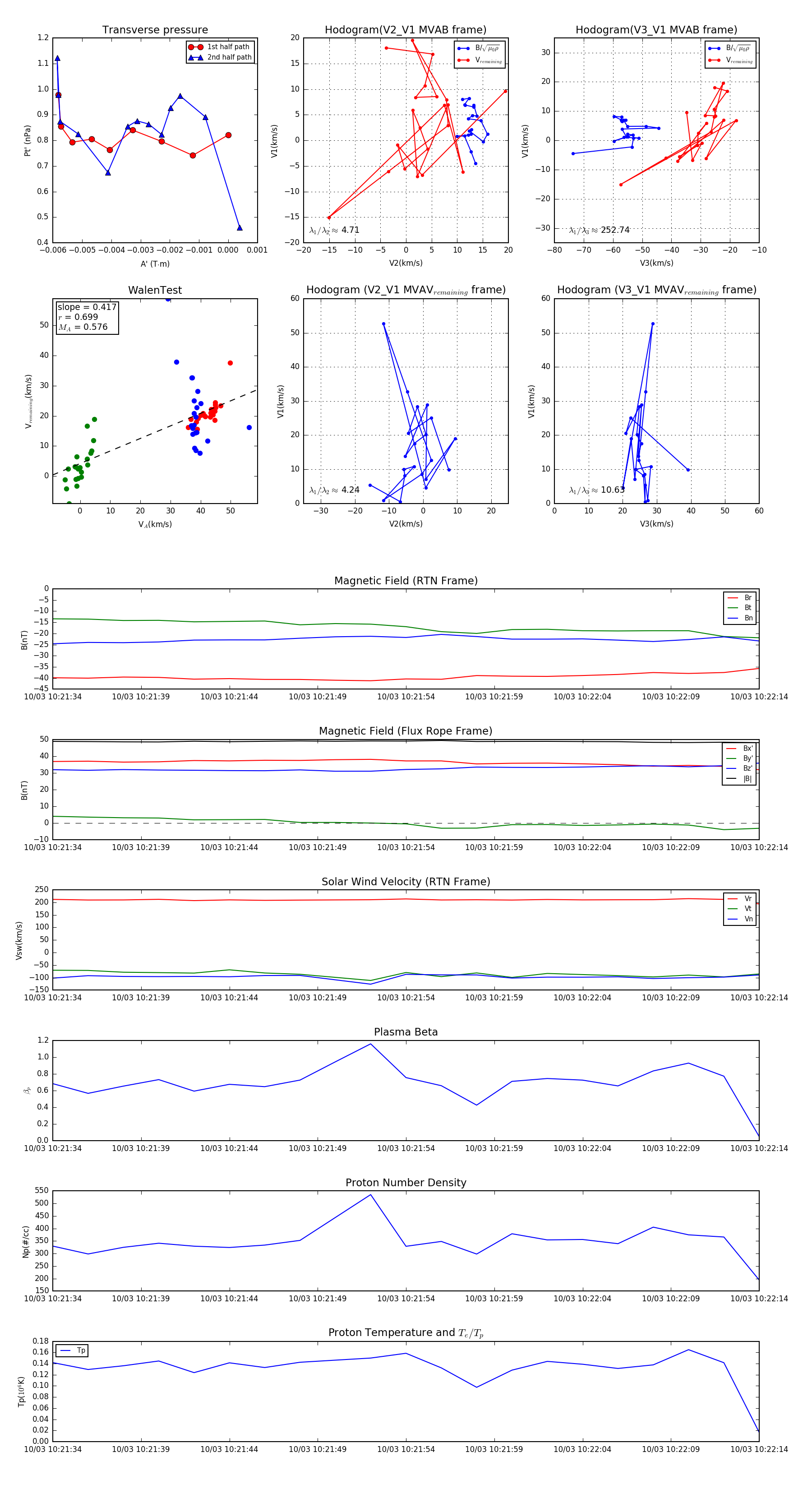
Flux Rope Event 2023-10-03 10:21:34 ~ 2023-10-03 10:22:14 (41 seconds)


plot