HOME   LIST
‹–   –›

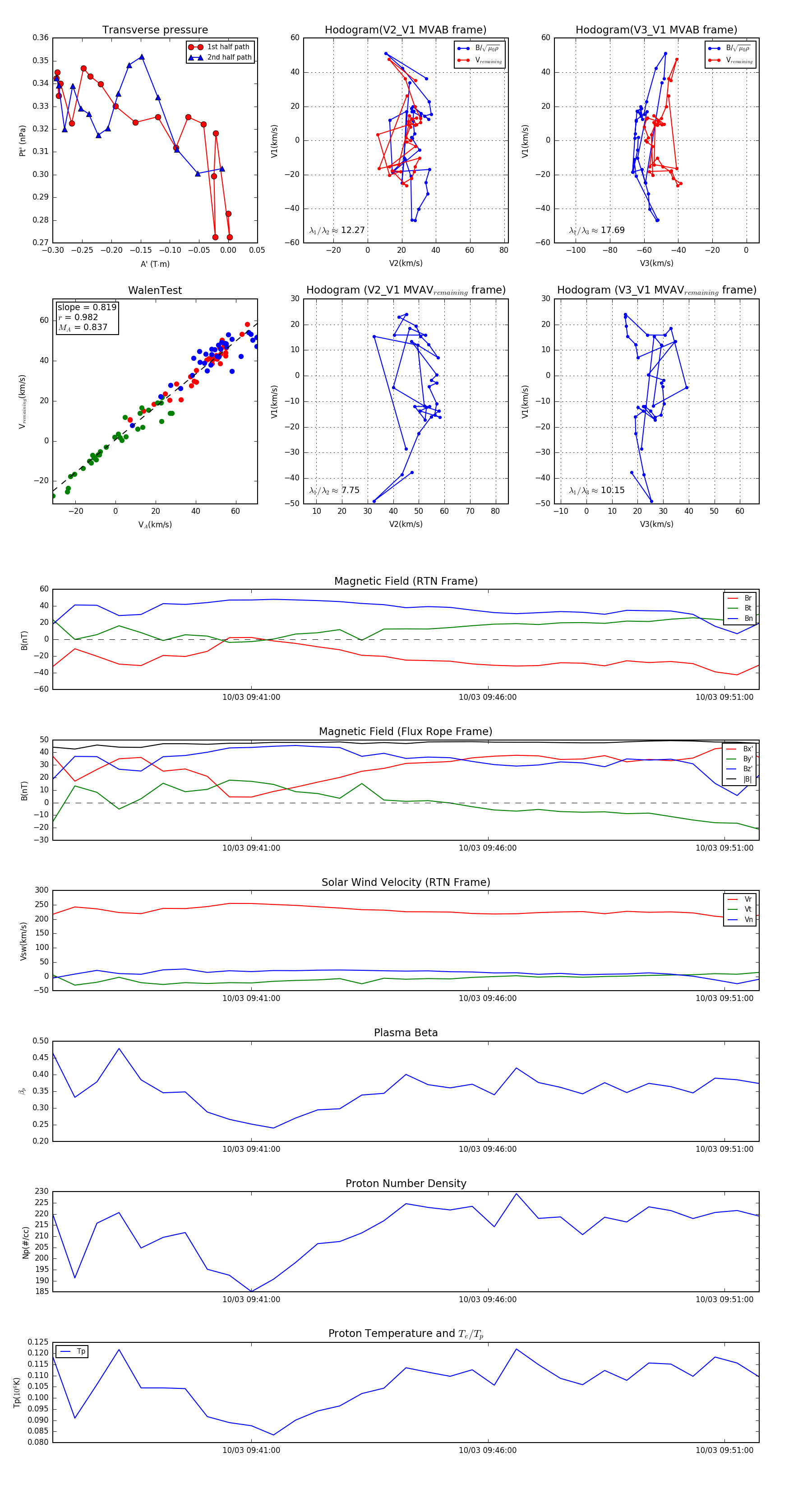
Flux Rope in 2023

Flux Rope Event 2023-10-03 09:36:48 ~ 2023-10-03 09:51:44 (897 seconds)


plot