HOME   LIST
‹–   –›

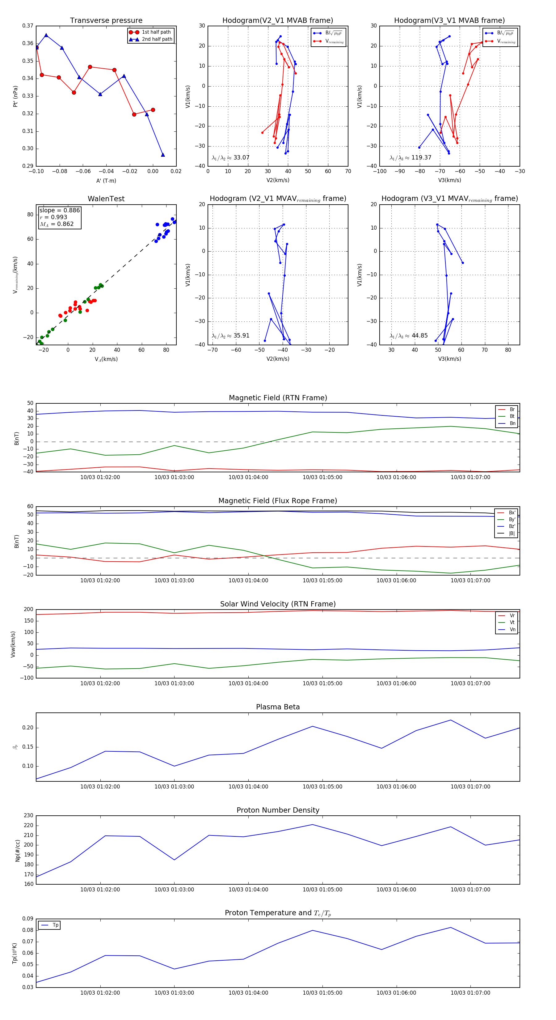
Flux Rope in 2023

Flux Rope Event 2023-10-03 01:01:08 ~ 2023-10-03 01:07:40 (393 seconds)


plot