HOME   LIST
‹–   –›

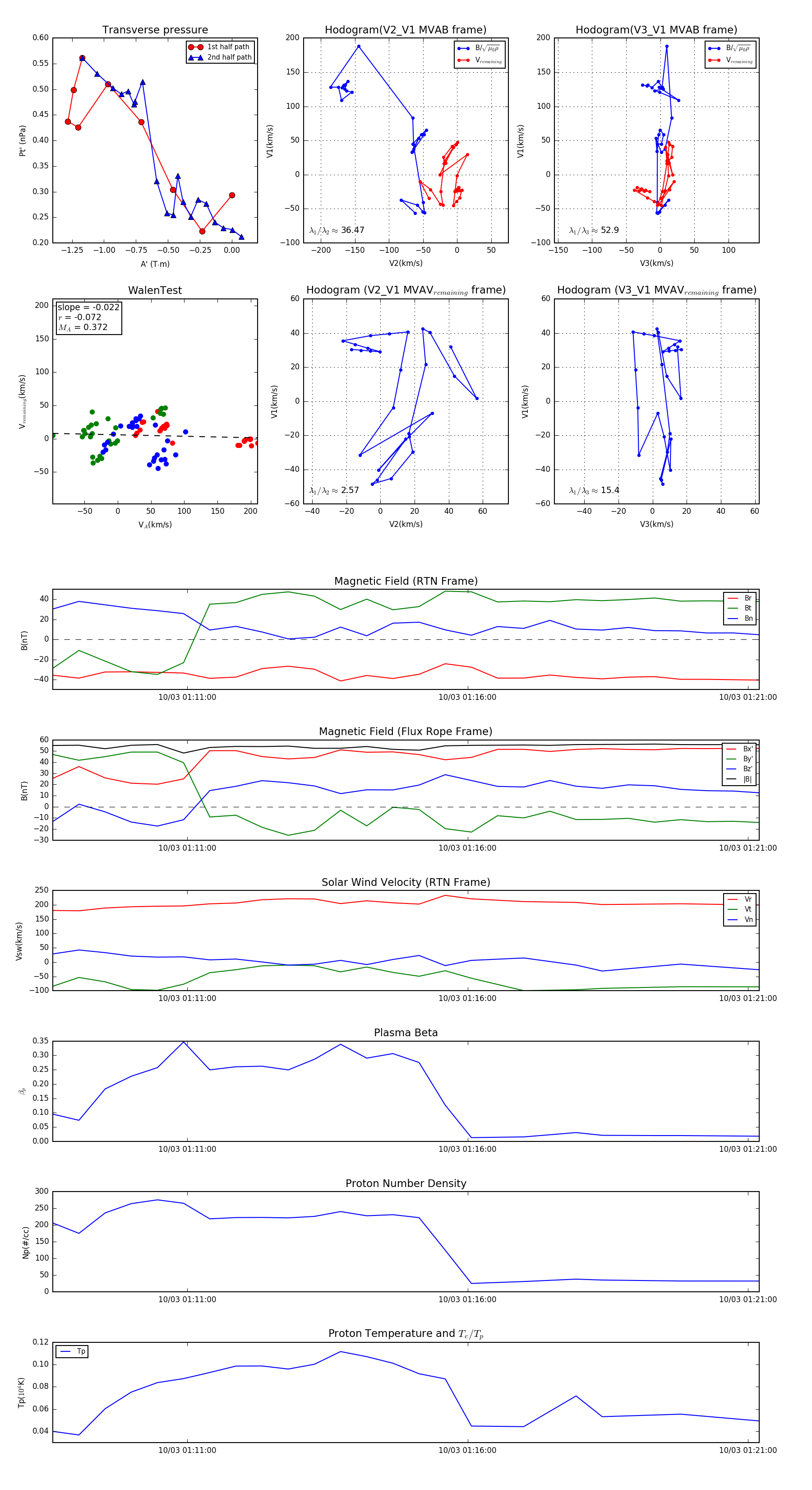
Flux Rope in 2023

Flux Rope Event 2023-10-03 01:08:36 ~ 2023-10-03 01:21:12 (757 seconds)


plot