HOME   LIST
‹–   –›

Flux Rope in 2023

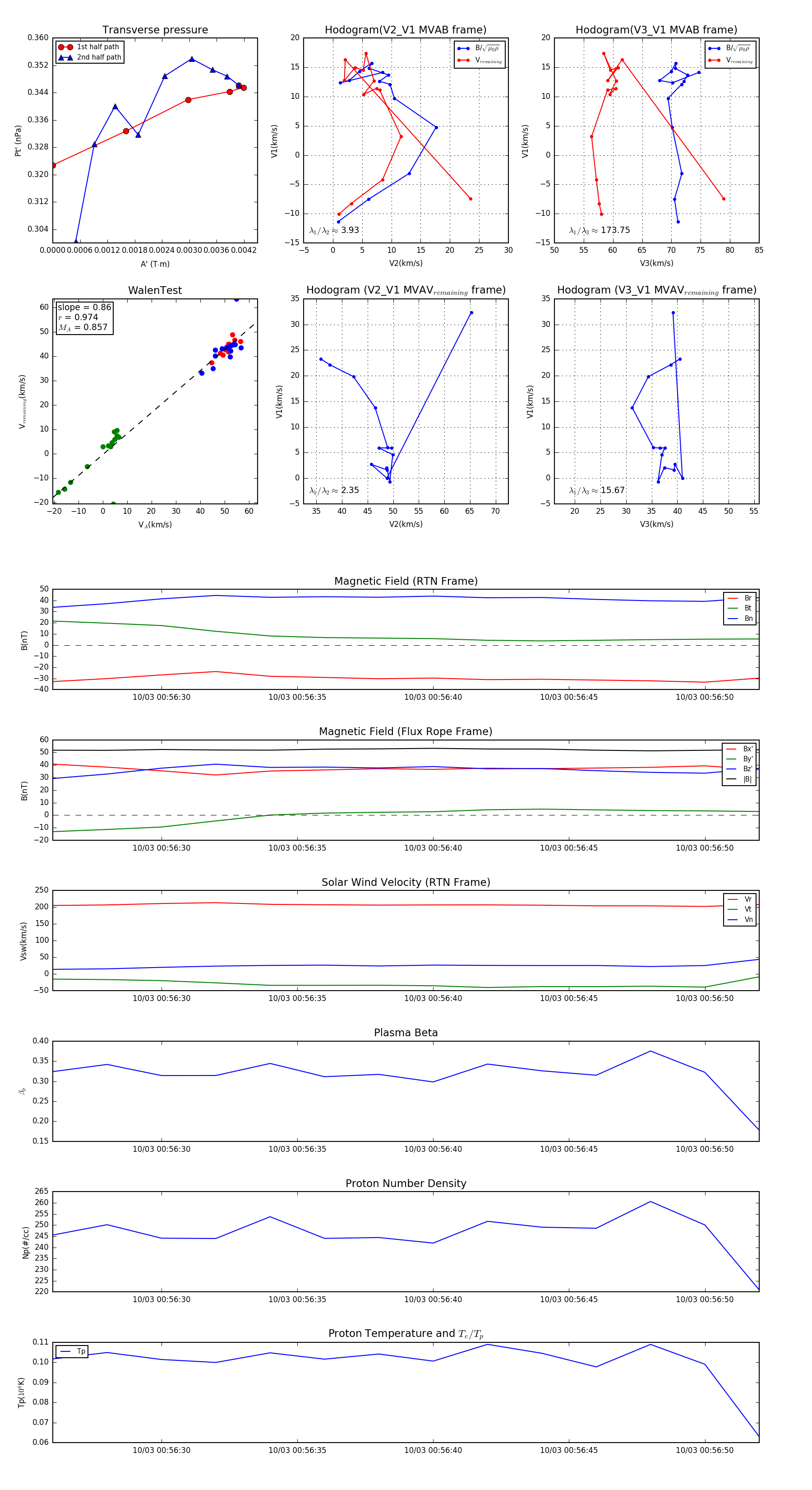
Flux Rope Event 2023-10-03 00:56:26 ~ 2023-10-03 00:56:52 (27 seconds)


plot