HOME   LIST
‹–   –›

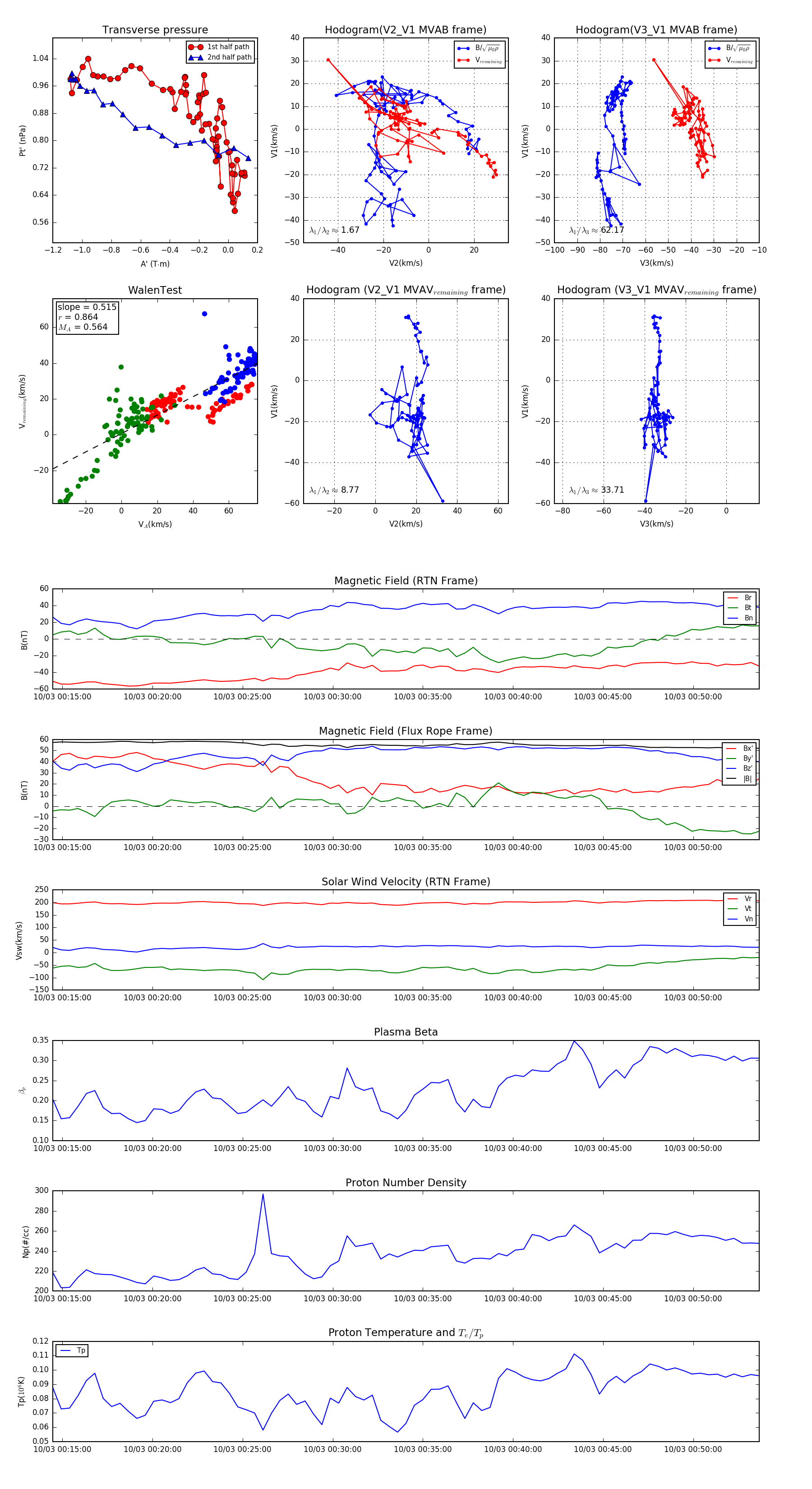
Flux Rope in 2023

Flux Rope Event 2023-10-03 00:14:28 ~ 2023-10-03 00:53:40 (2353 seconds)


plot