HOME   LIST
‹–   –›

Flux Rope in 2023

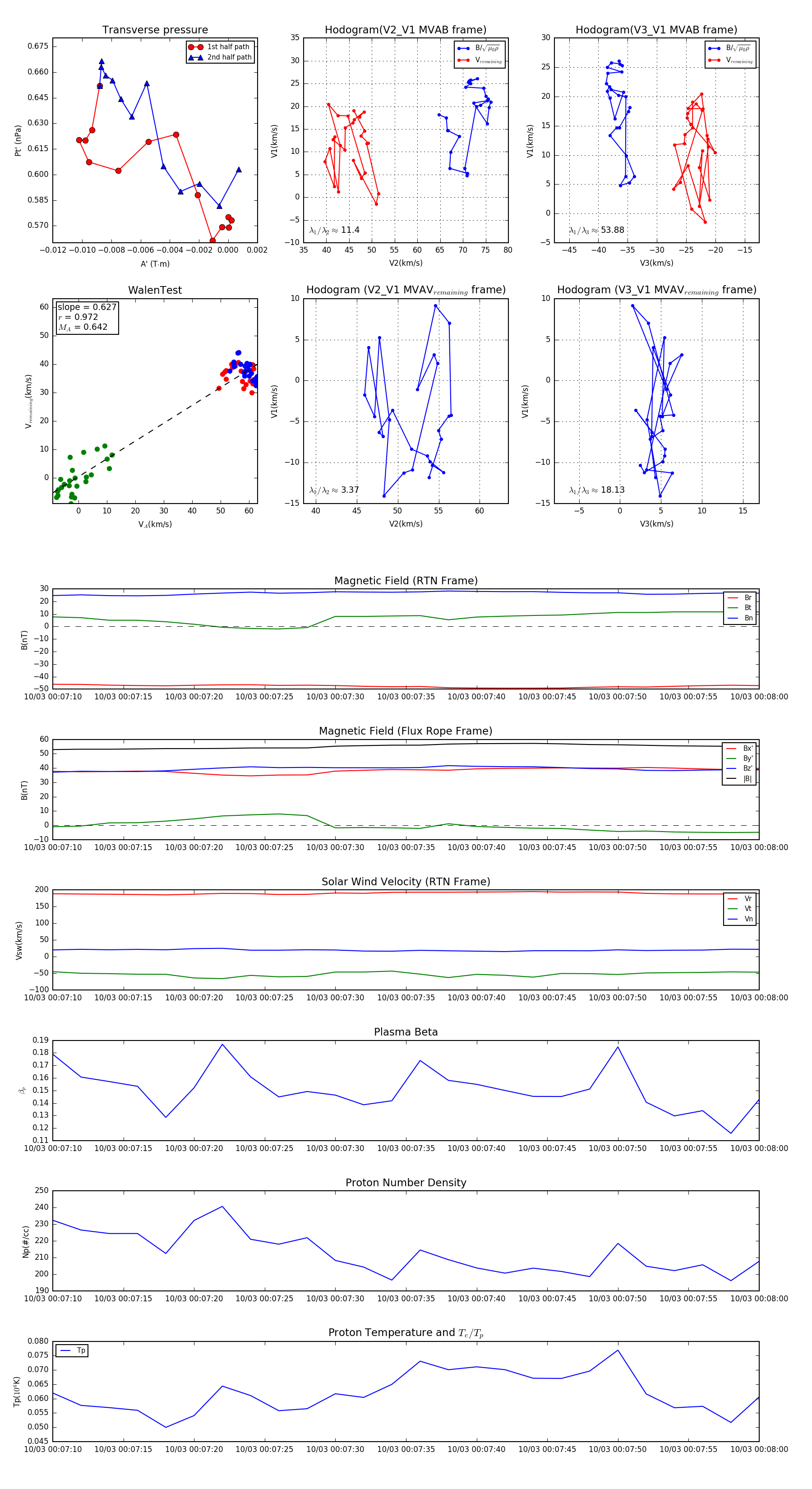
Flux Rope Event 2023-10-03 00:07:10 ~ 2023-10-03 00:08:00 (51 seconds)


plot