HOME   LIST
‹–   –›

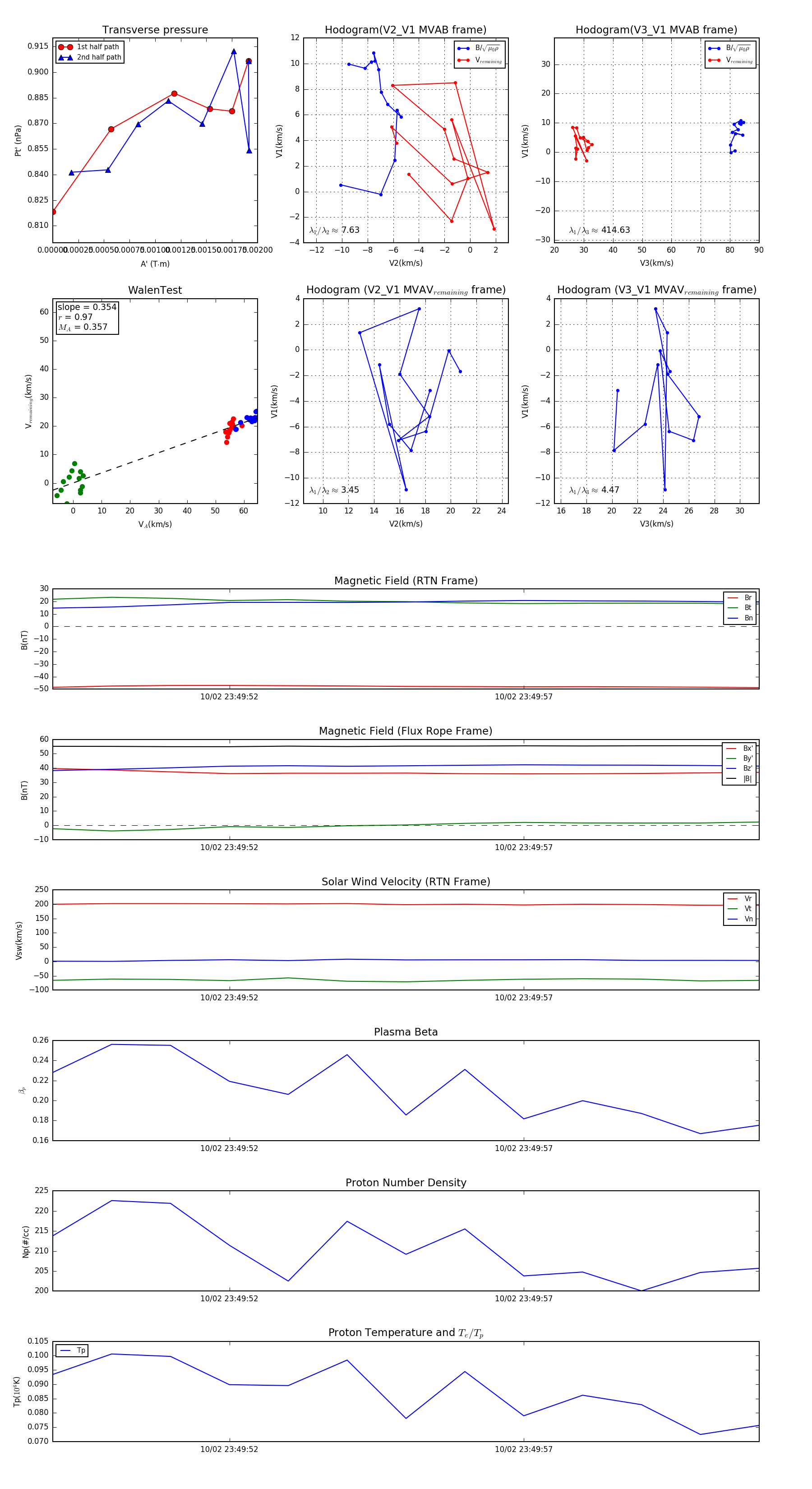
Flux Rope in 2023

Flux Rope Event 2023-10-02 23:49:49 ~ 2023-10-02 23:50:01 (13 seconds)


plot