HOME   LIST
‹–   –›

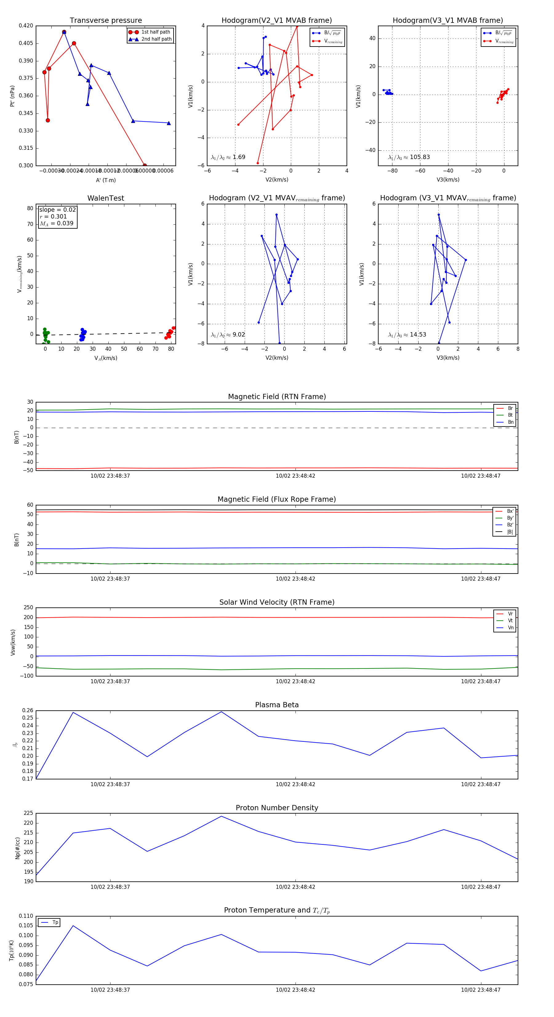
Flux Rope in 2023

Flux Rope Event 2023-10-02 23:48:35 ~ 2023-10-02 23:48:48 (14 seconds)


plot