HOME   LIST
‹–   –›

Flux Rope in 2023

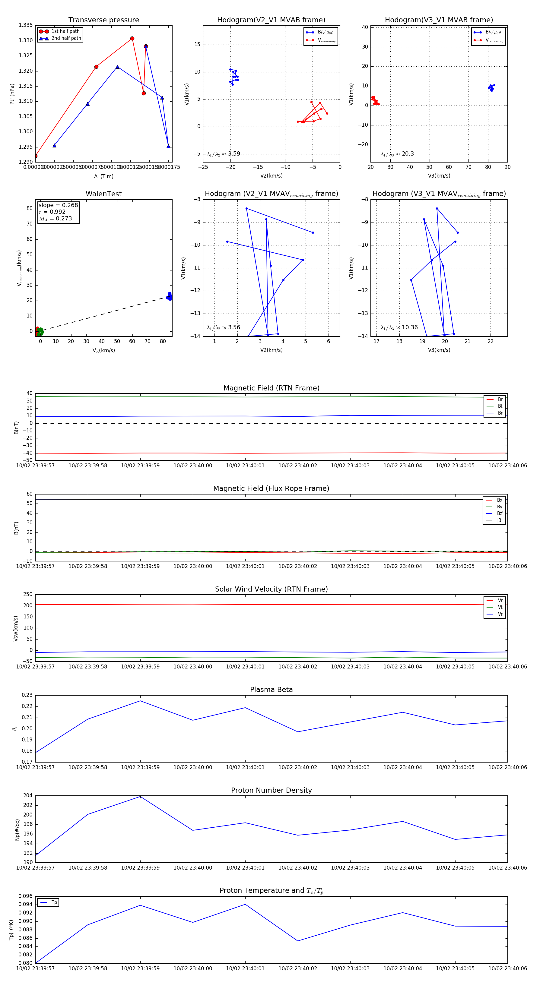
Flux Rope Event 2023-10-02 23:39:57 ~ 2023-10-02 23:40:06 (10 seconds)


plot