HOME   LIST
‹–   –›

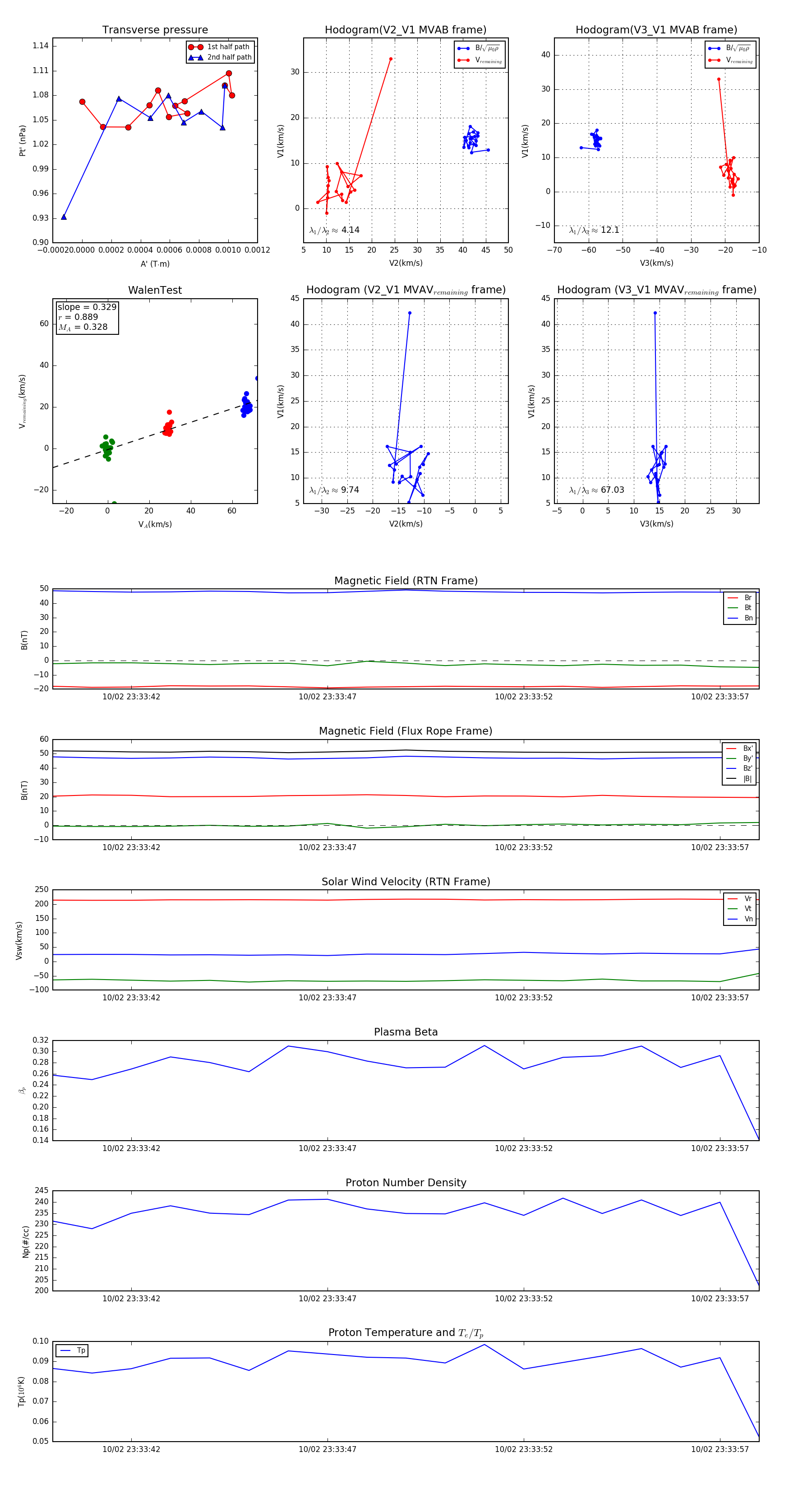
Flux Rope in 2023

Flux Rope Event 2023-10-02 23:33:40 ~ 2023-10-02 23:33:58 (19 seconds)


plot