HOME   LIST
‹–   –›

Flux Rope in 2023

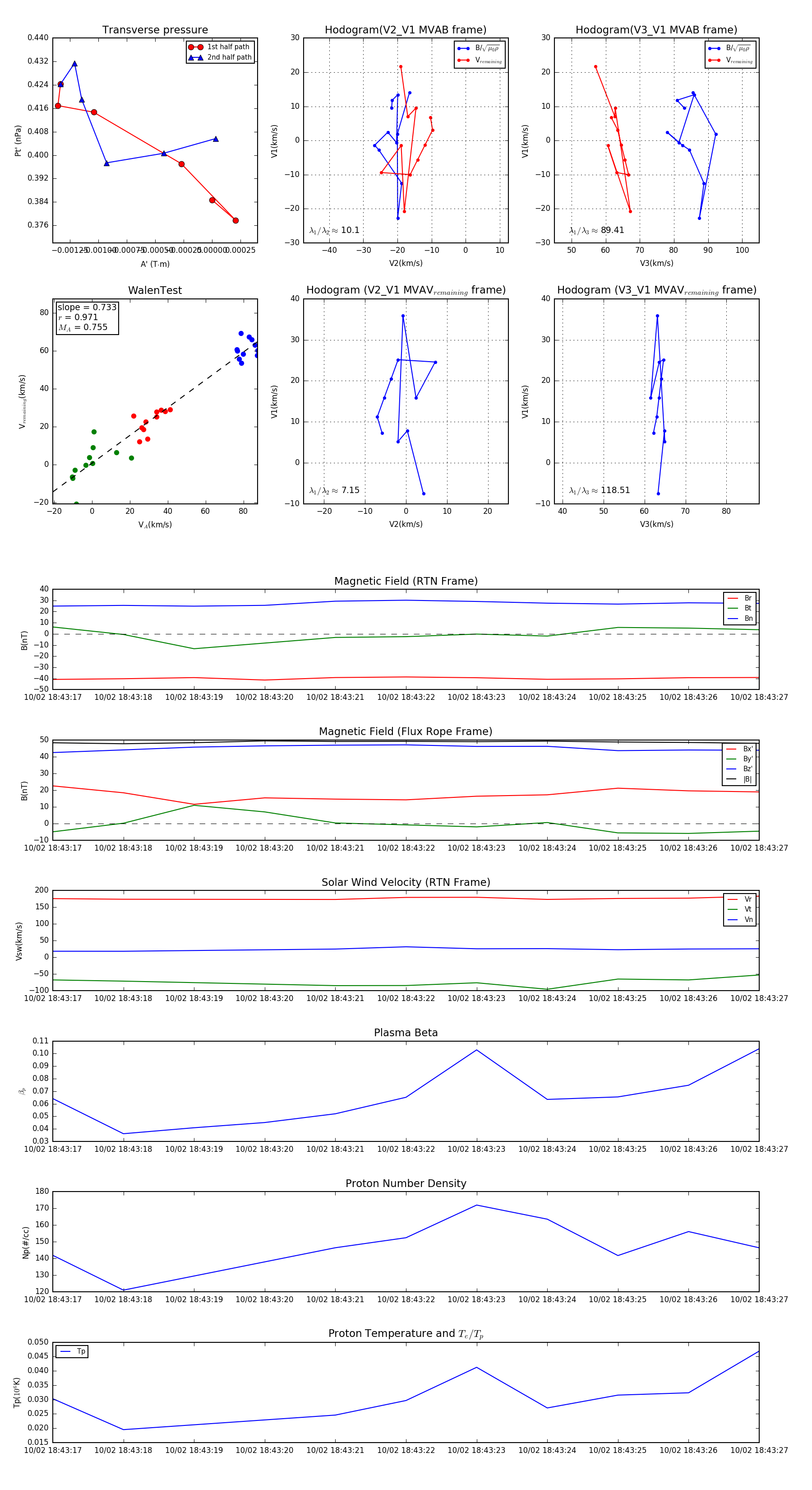
Flux Rope Event 2023-10-02 18:43:17 ~ 2023-10-02 18:43:27 (11 seconds)


plot