HOME   LIST
‹–   –›

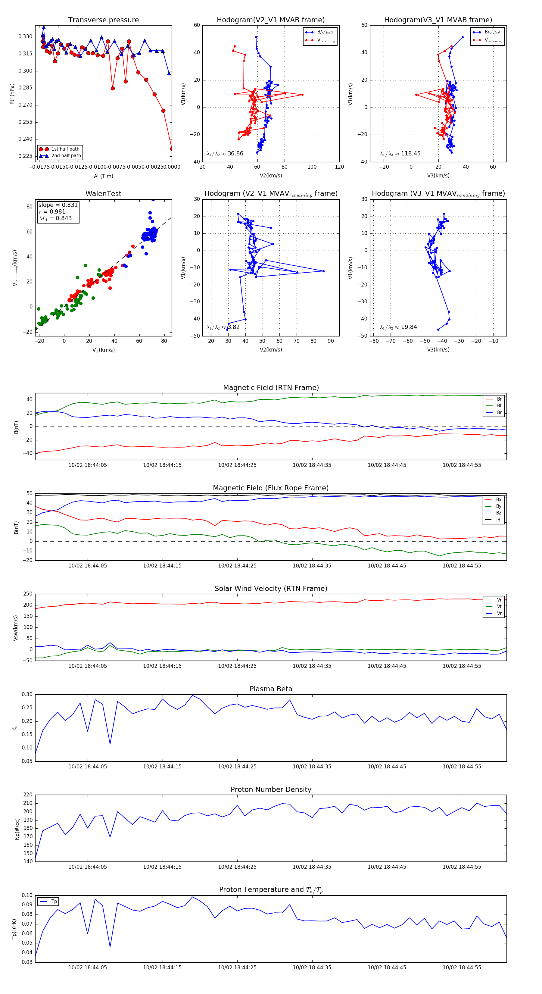
Flux Rope in 2023

Flux Rope Event 2023-10-02 18:43:58 ~ 2023-10-02 18:45:01 (64 seconds)


plot