HOME   LIST
‹–   –›

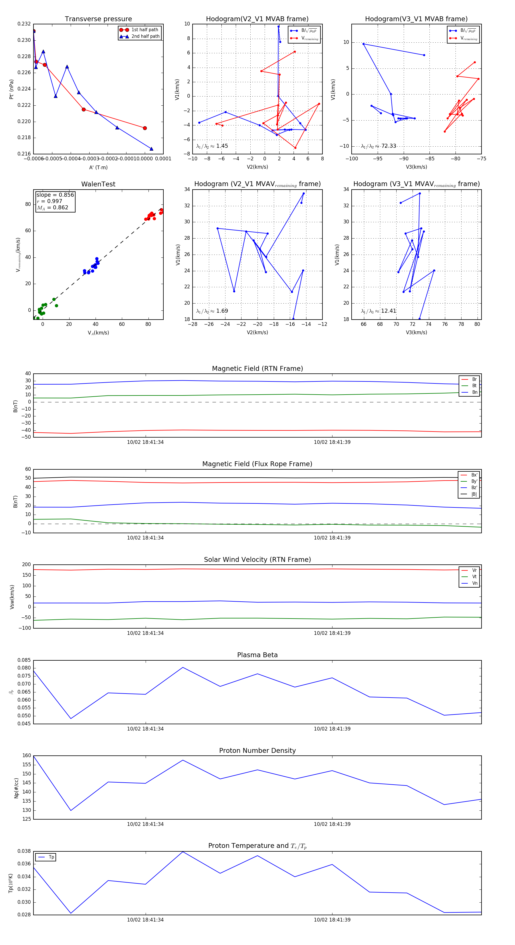
Flux Rope in 2023

Flux Rope Event 2023-10-02 18:41:31 ~ 2023-10-02 18:41:43 (13 seconds)


plot