HOME   LIST
‹–   –›

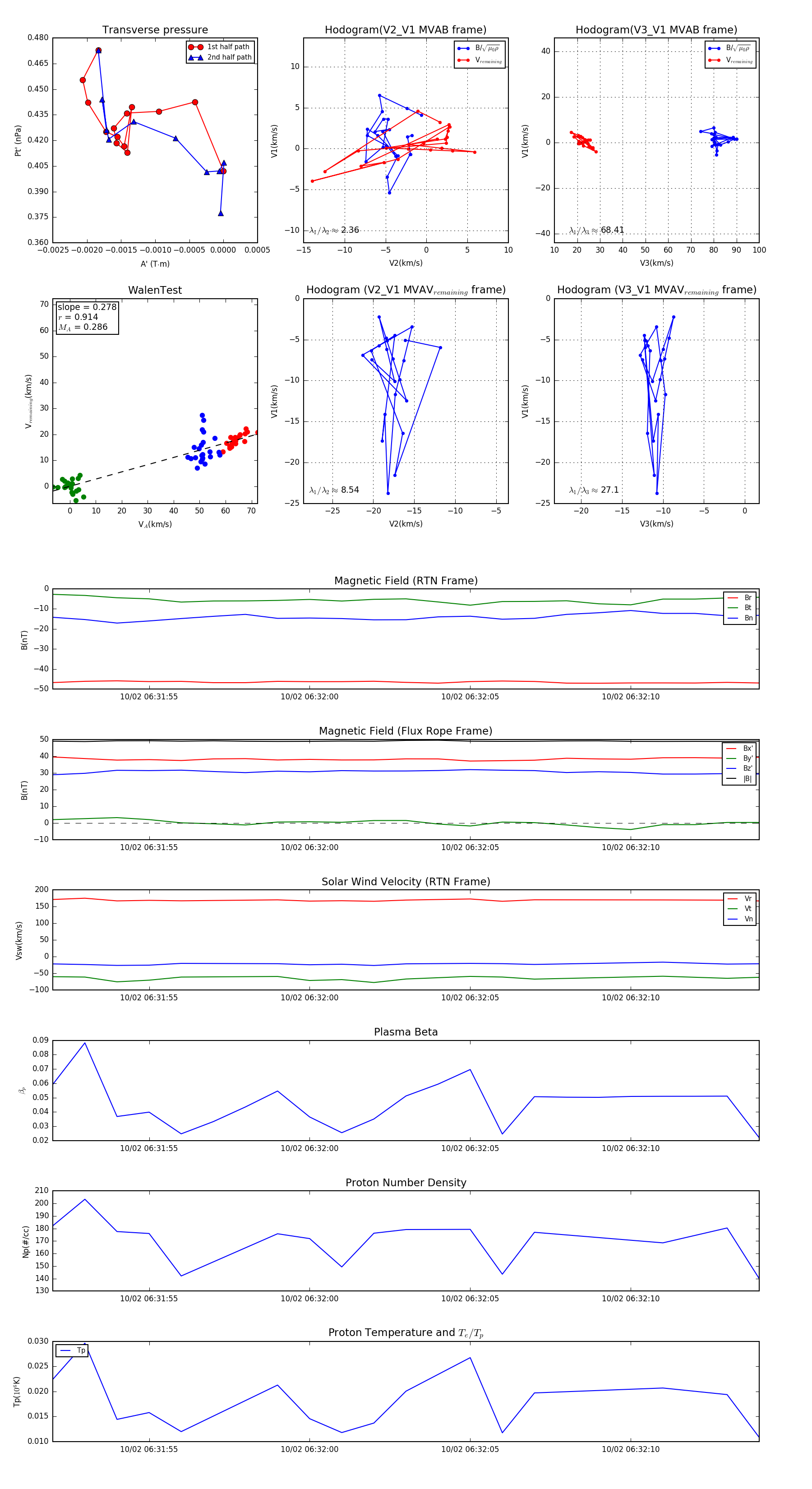
Flux Rope in 2023

Flux Rope Event 2023-10-02 06:31:52 ~ 2023-10-02 06:32:14 (23 seconds)


plot