HOME   LIST
‹–   –›

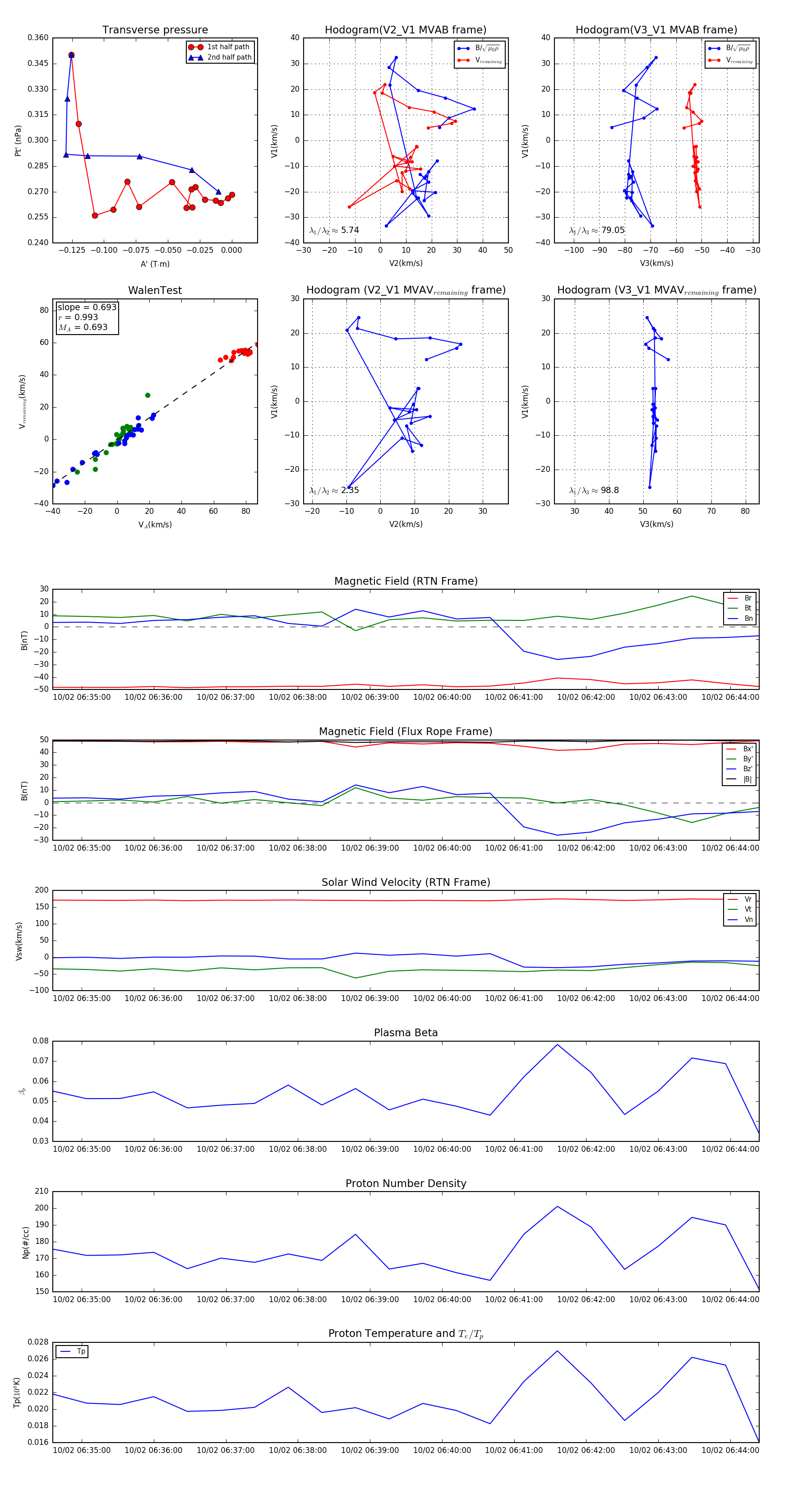
Flux Rope in 2023

Flux Rope Event 2023-10-02 06:34:36 ~ 2023-10-02 06:44:24 (589 seconds)


plot