HOME   LIST
‹–   –›

Flux Rope in 2023

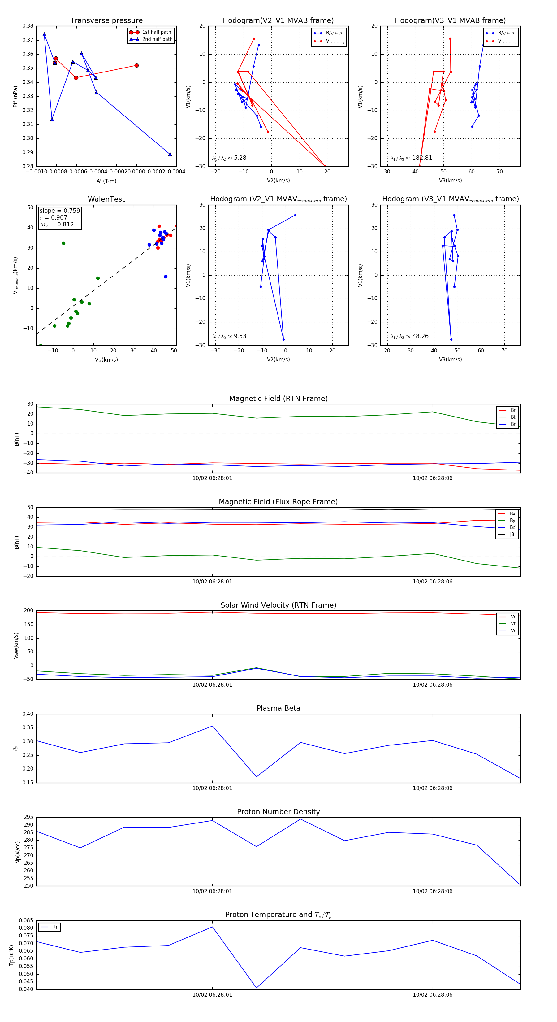
Flux Rope Event 2023-10-02 06:27:57 ~ 2023-10-02 06:28:08 (12 seconds)


plot