HOME   LIST
‹–   –›

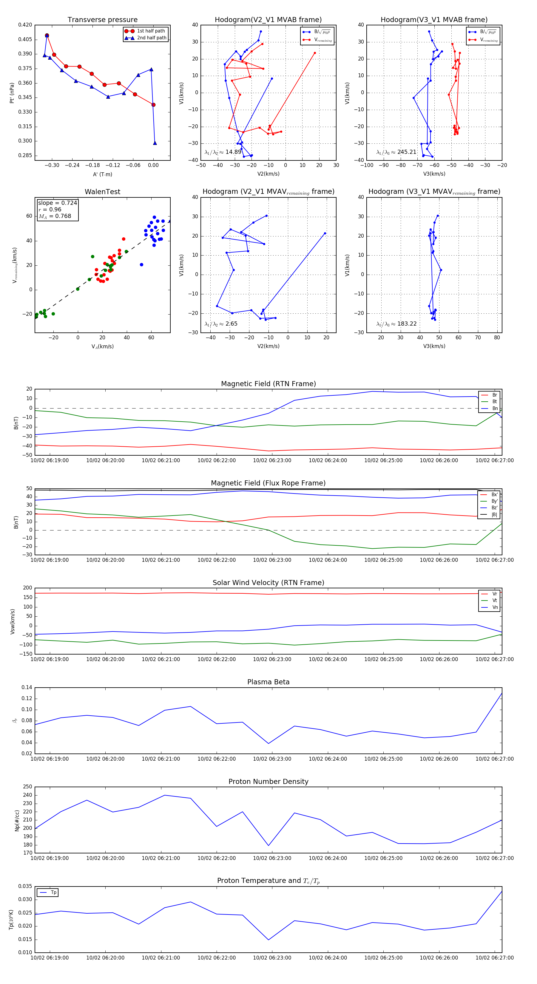
Flux Rope in 2023

Flux Rope Event 2023-10-02 06:18:44 ~ 2023-10-02 06:27:08 (505 seconds)


plot