HOME   LIST
‹–   –›

Flux Rope in 2023

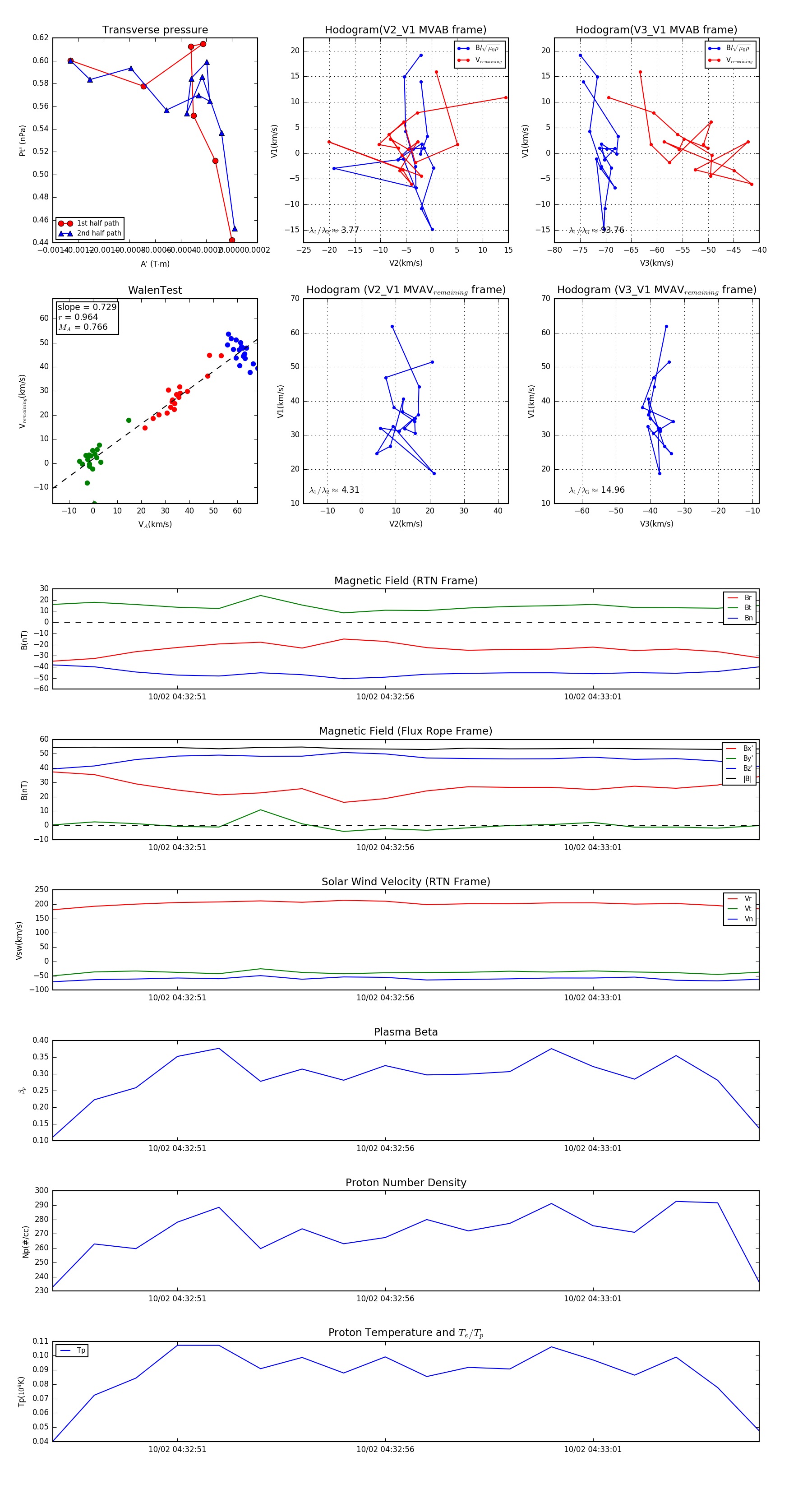
Flux Rope Event 2023-10-02 04:32:48 ~ 2023-10-02 04:33:05 (18 seconds)


plot