HOME   LIST
‹–   –›

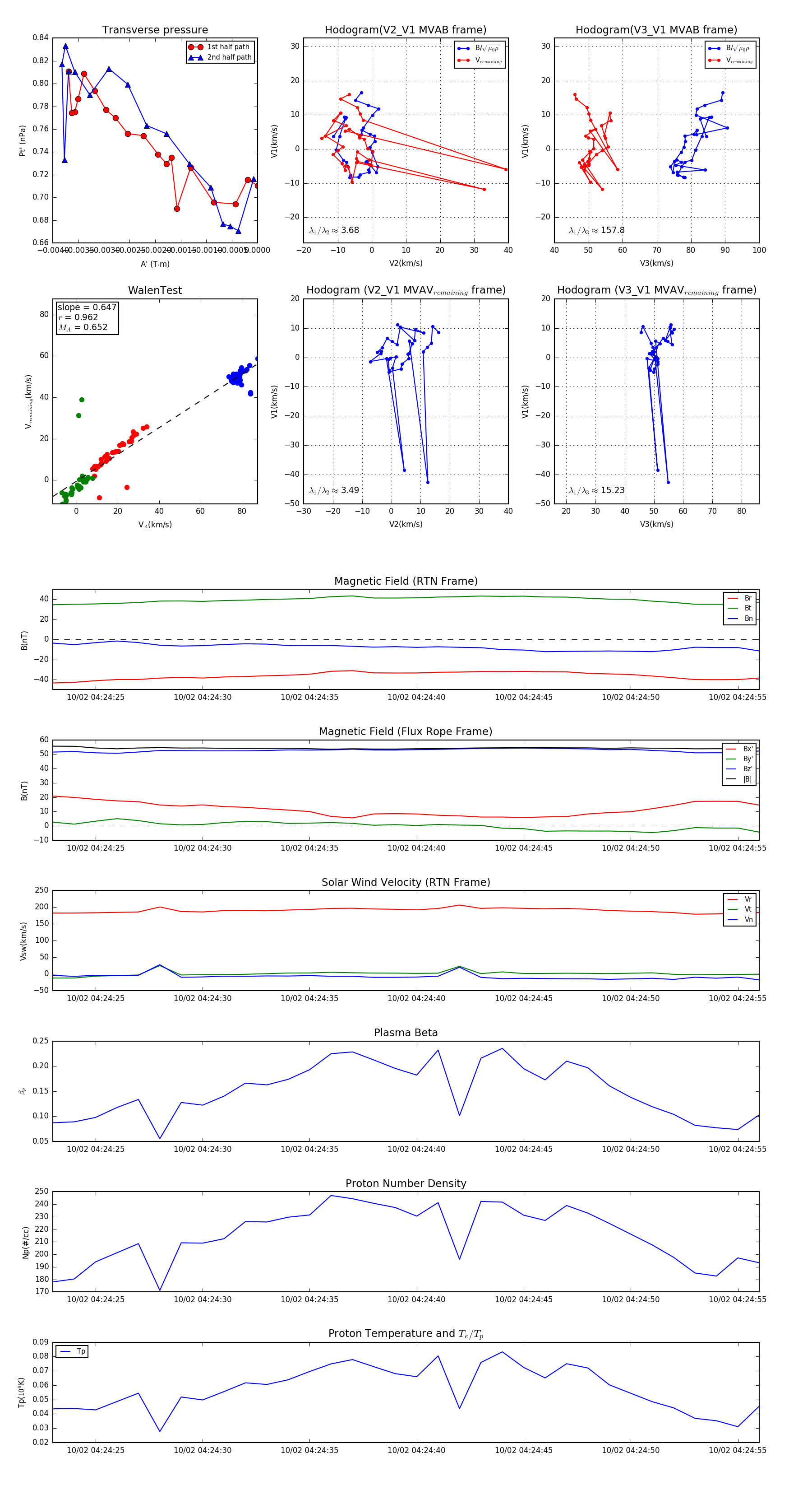
Flux Rope in 2023

Flux Rope Event 2023-10-02 04:24:23 ~ 2023-10-02 04:24:56 (34 seconds)


plot