HOME   LIST
‹–   –›

Flux Rope in 2023

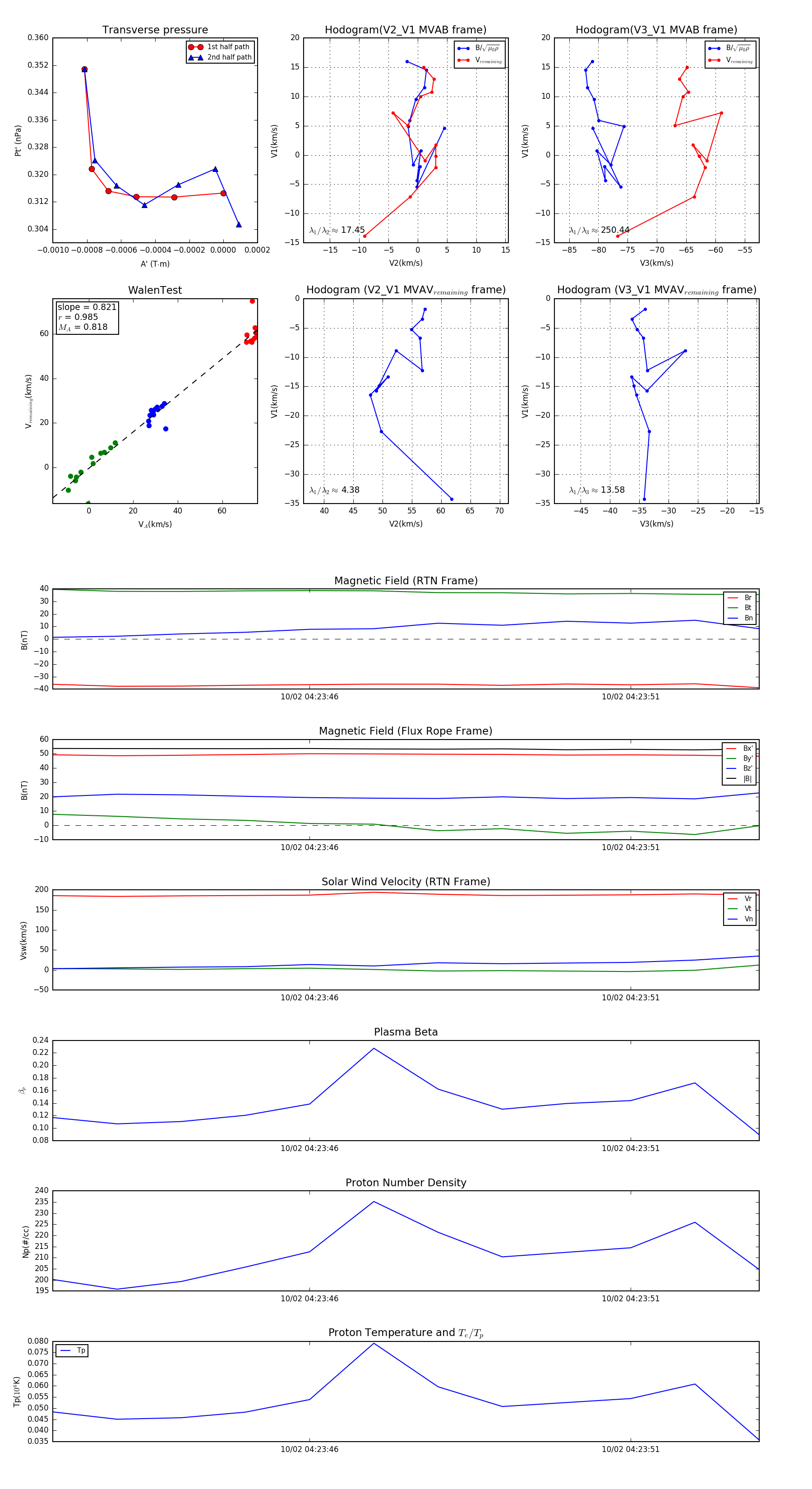
Flux Rope Event 2023-10-02 04:23:42 ~ 2023-10-02 04:23:53 (12 seconds)


plot