HOME   LIST
‹–   –›

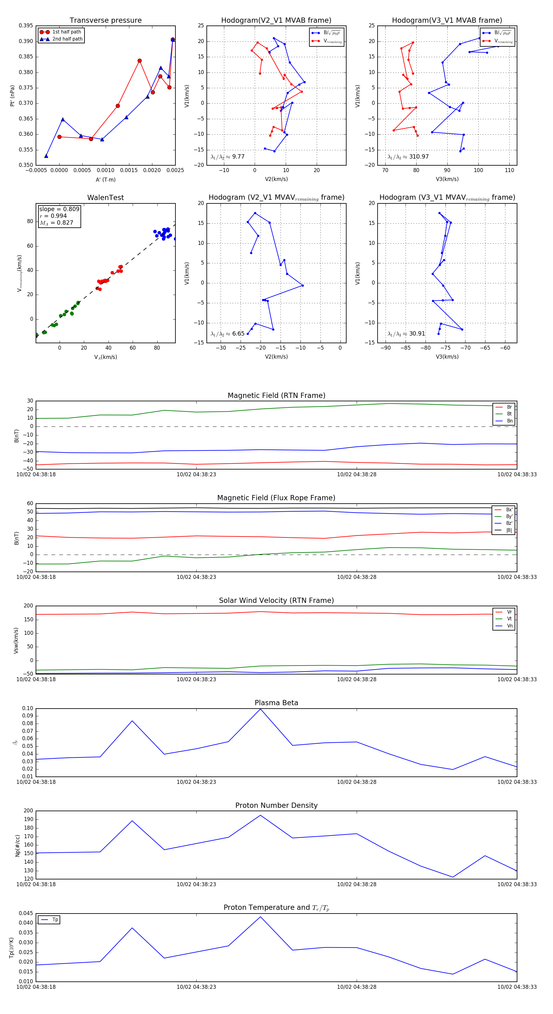
Flux Rope in 2023

Flux Rope Event 2023-10-02 04:38:18 ~ 2023-10-02 04:38:33 (16 seconds)


plot