HOME   LIST
‹–   –›

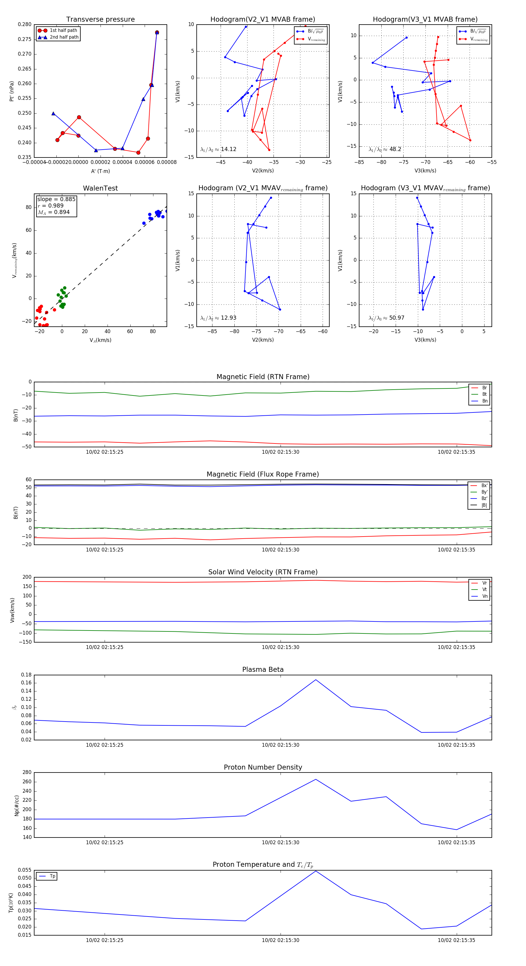
Flux Rope in 2023

Flux Rope Event 2023-10-02 02:15:23 ~ 2023-10-02 02:15:36 (14 seconds)


plot