HOME   LIST
‹–   –›

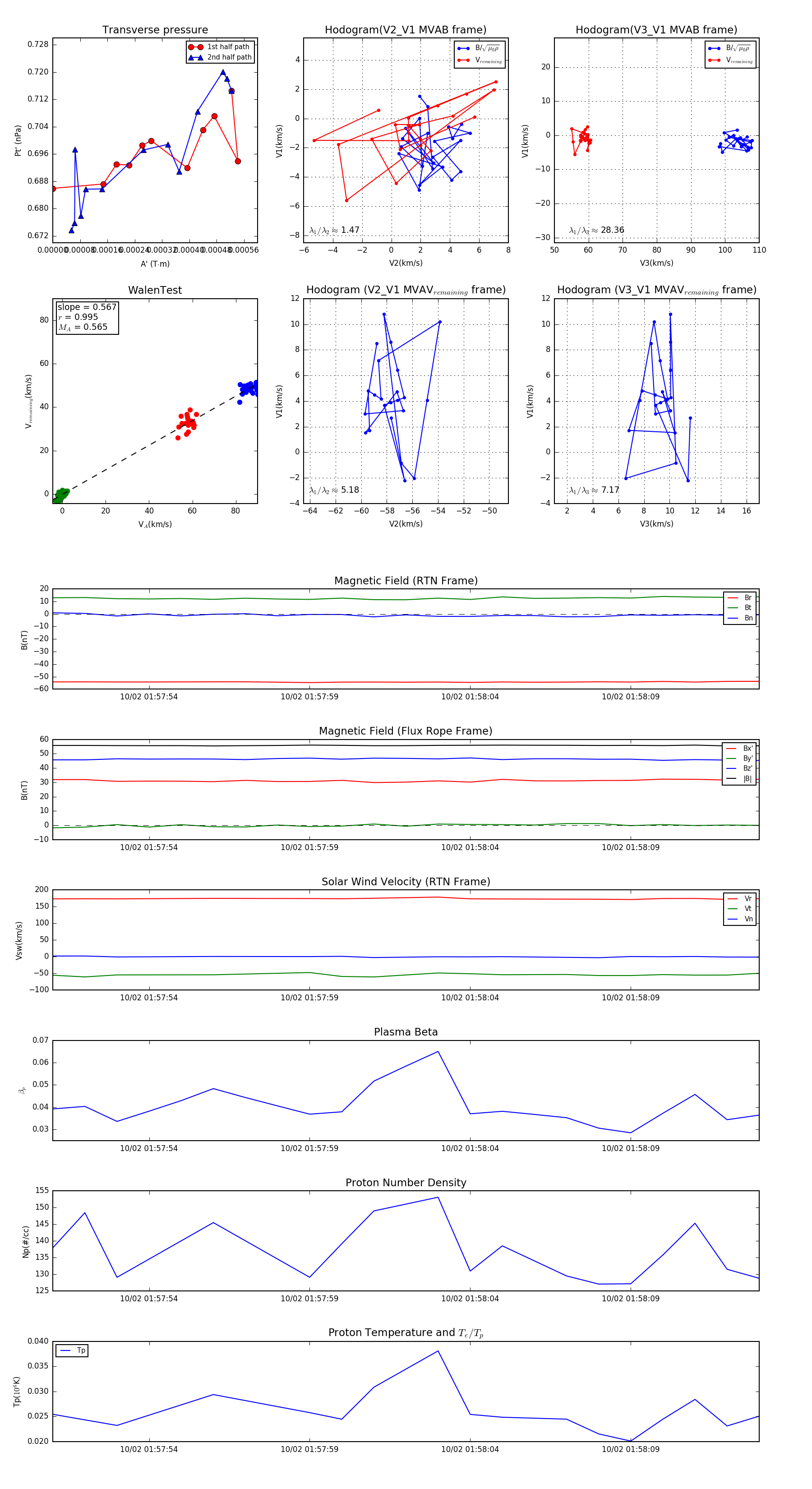
Flux Rope in 2023

Flux Rope Event 2023-10-02 01:57:51 ~ 2023-10-02 01:58:13 (23 seconds)


plot