HOME   LIST
‹–   –›

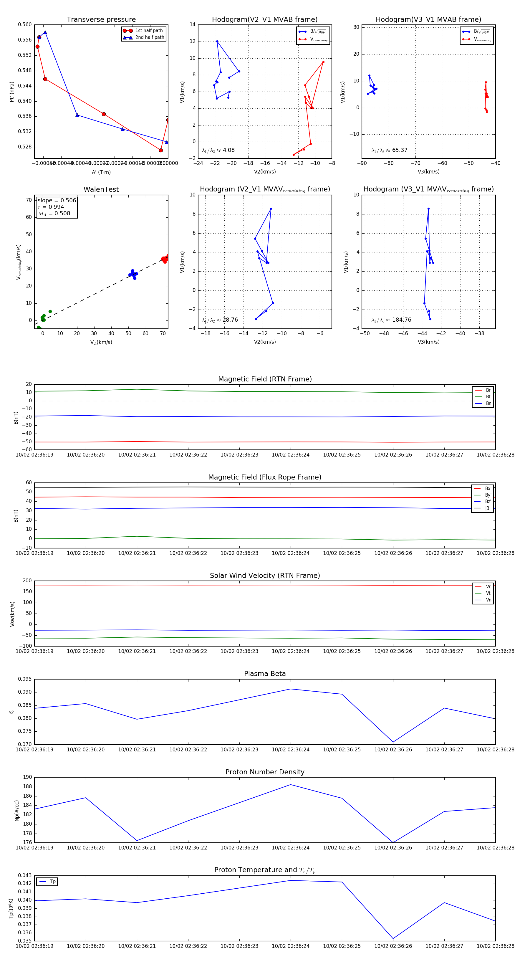
Flux Rope in 2023

Flux Rope Event 2023-10-02 02:36:19 ~ 2023-10-02 02:36:28 (10 seconds)


plot