HOME   LIST
‹–   –›

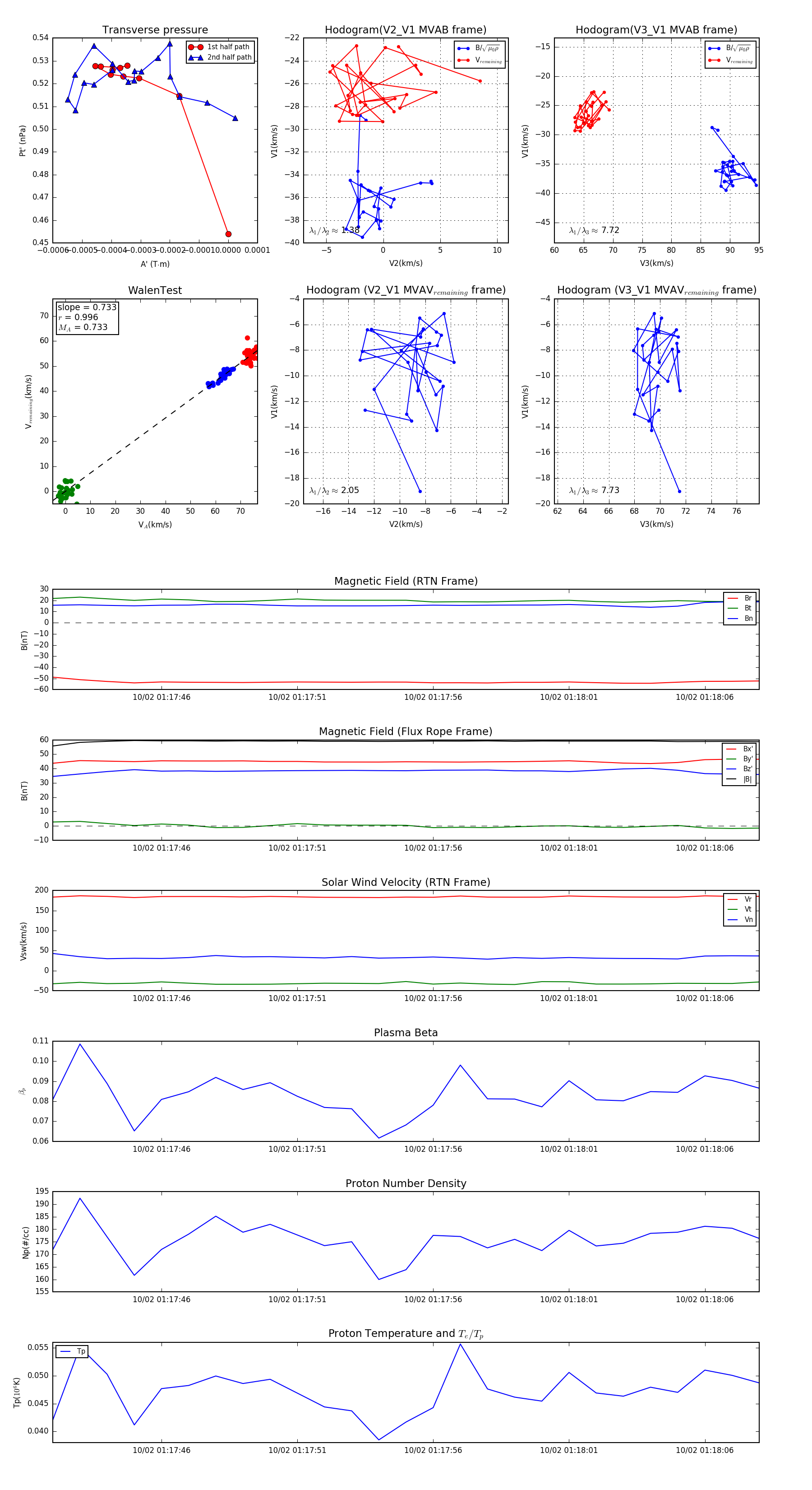
Flux Rope in 2023

Flux Rope Event 2023-10-02 01:17:42 ~ 2023-10-02 01:18:08 (27 seconds)


plot