HOME   LIST
‹–   –›

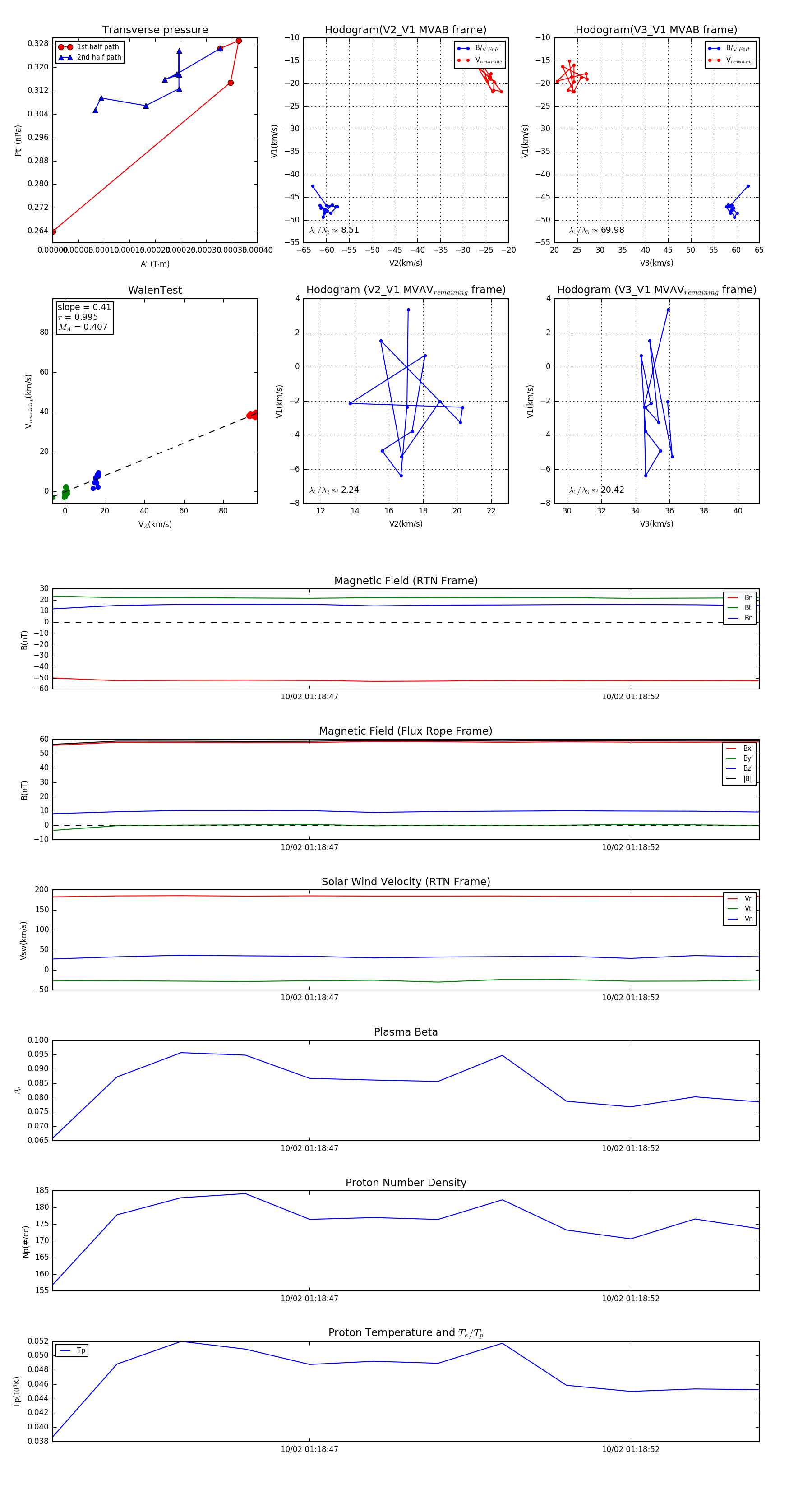
Flux Rope in 2023

Flux Rope Event 2023-10-02 01:18:43 ~ 2023-10-02 01:18:54 (12 seconds)


plot