HOME   LIST
‹–   –›

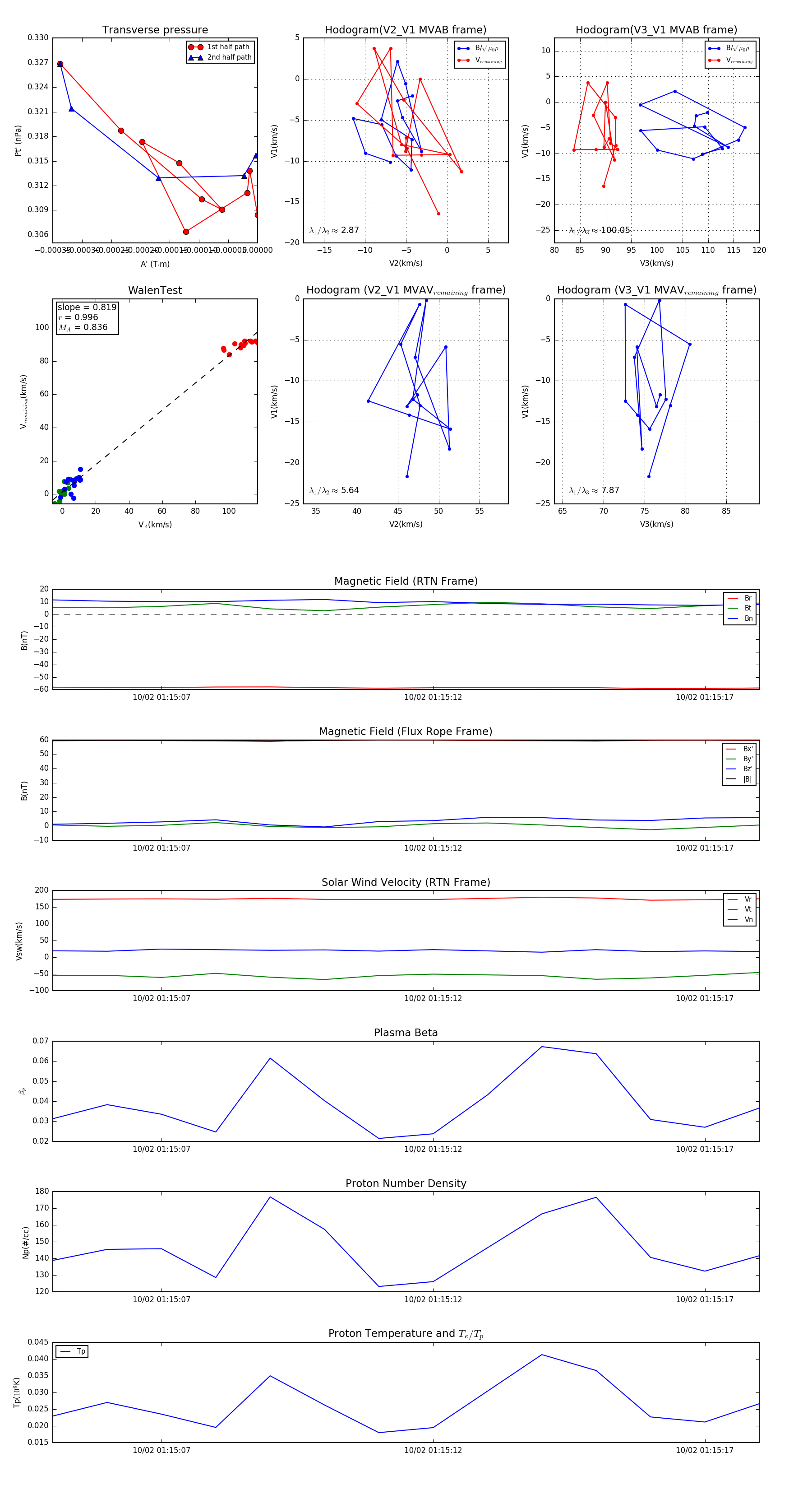
Flux Rope in 2023

Flux Rope Event 2023-10-02 01:15:05 ~ 2023-10-02 01:15:18 (14 seconds)


plot