HOME   LIST
‹–   –›

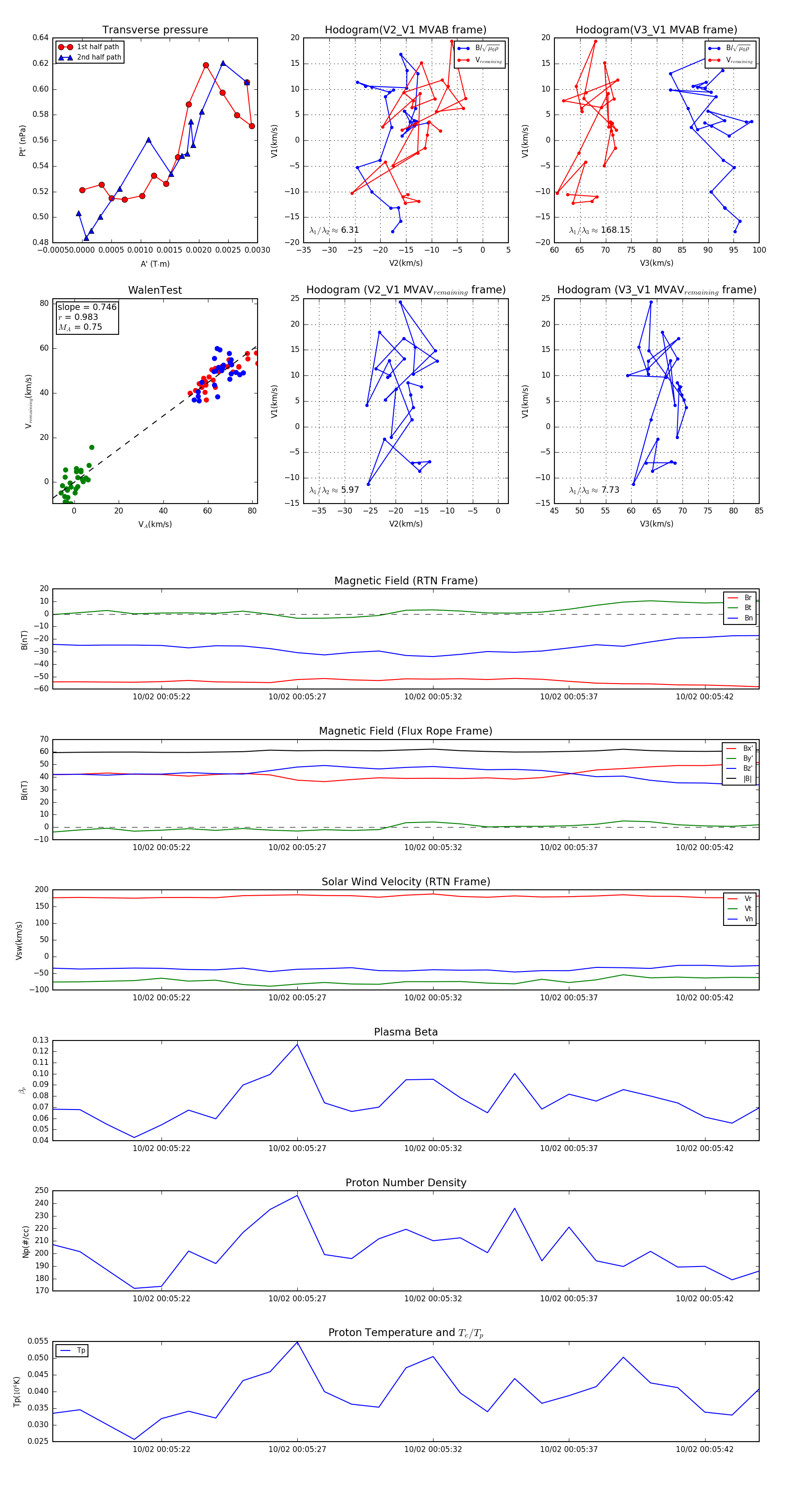
Flux Rope in 2023

Flux Rope Event 2023-10-02 00:05:18 ~ 2023-10-02 00:05:44 (27 seconds)


plot