HOME   LIST
‹–   –›

Flux Rope in 2023

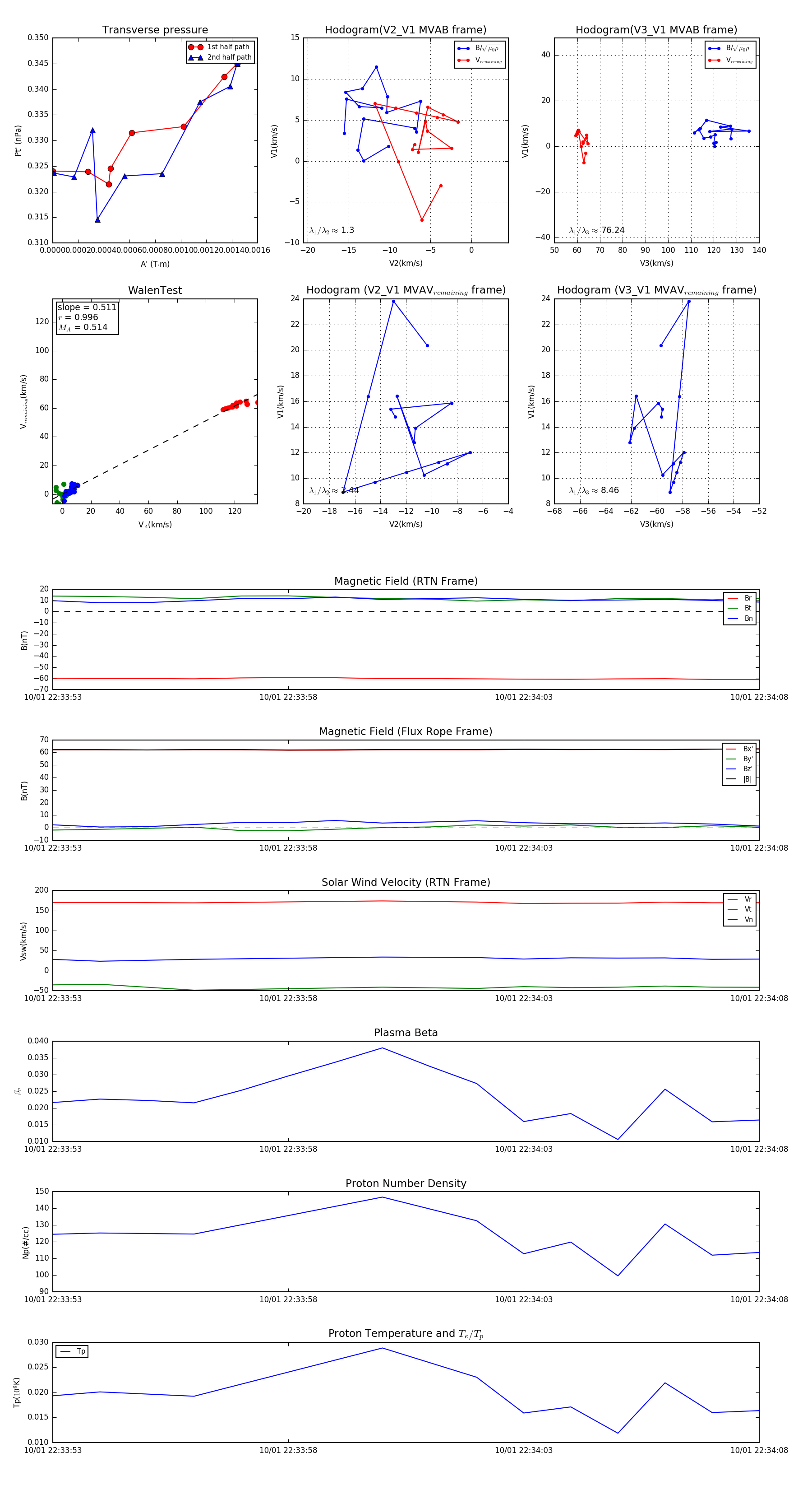
Flux Rope Event 2023-10-01 22:33:53 ~ 2023-10-01 22:34:08 (16 seconds)


plot