HOME   LIST
‹–   –›

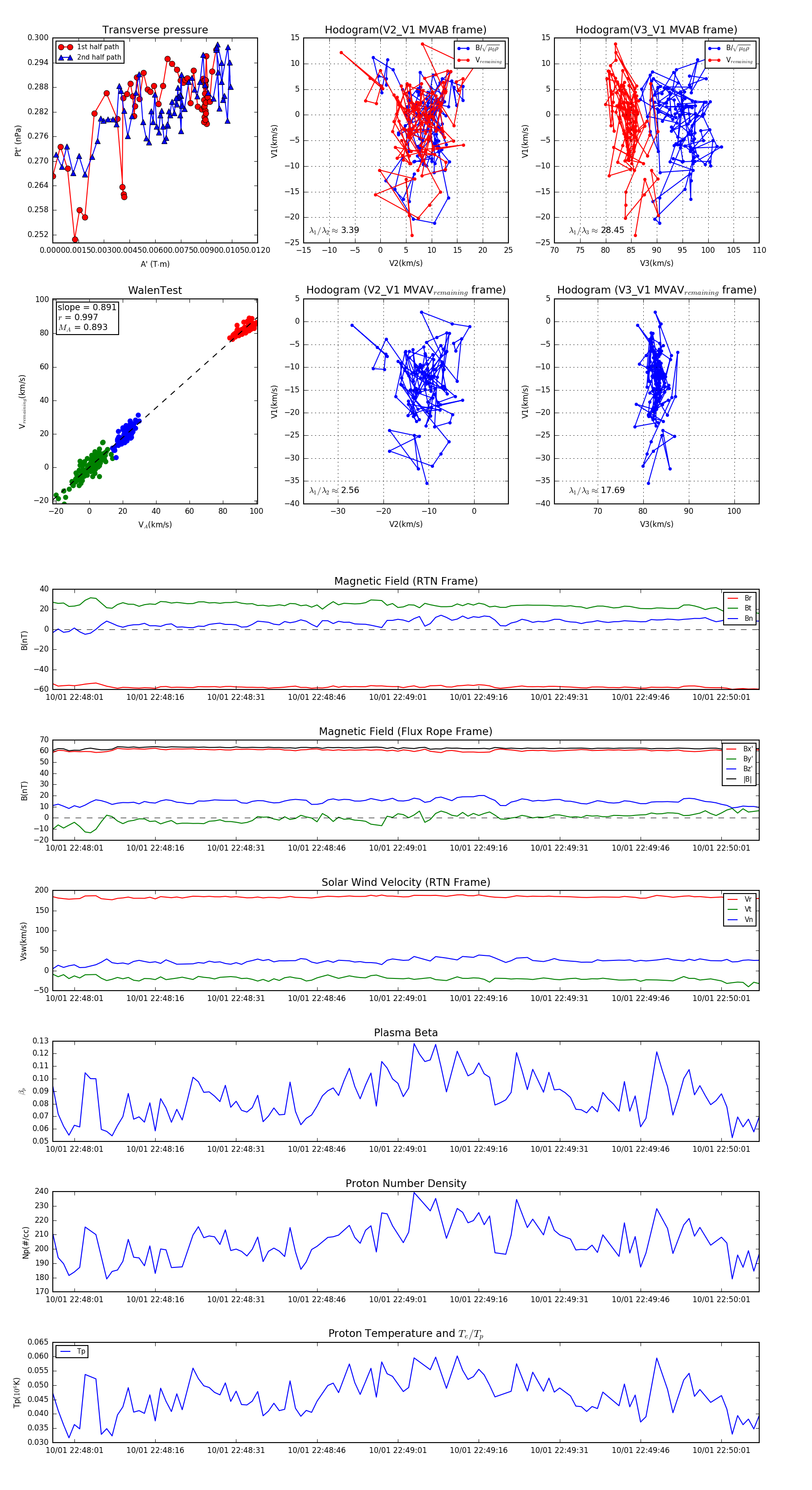
Flux Rope in 2023

Flux Rope Event 2023-10-01 22:47:57 ~ 2023-10-01 22:50:08 (132 seconds)


plot