HOME   LIST
‹–   –›

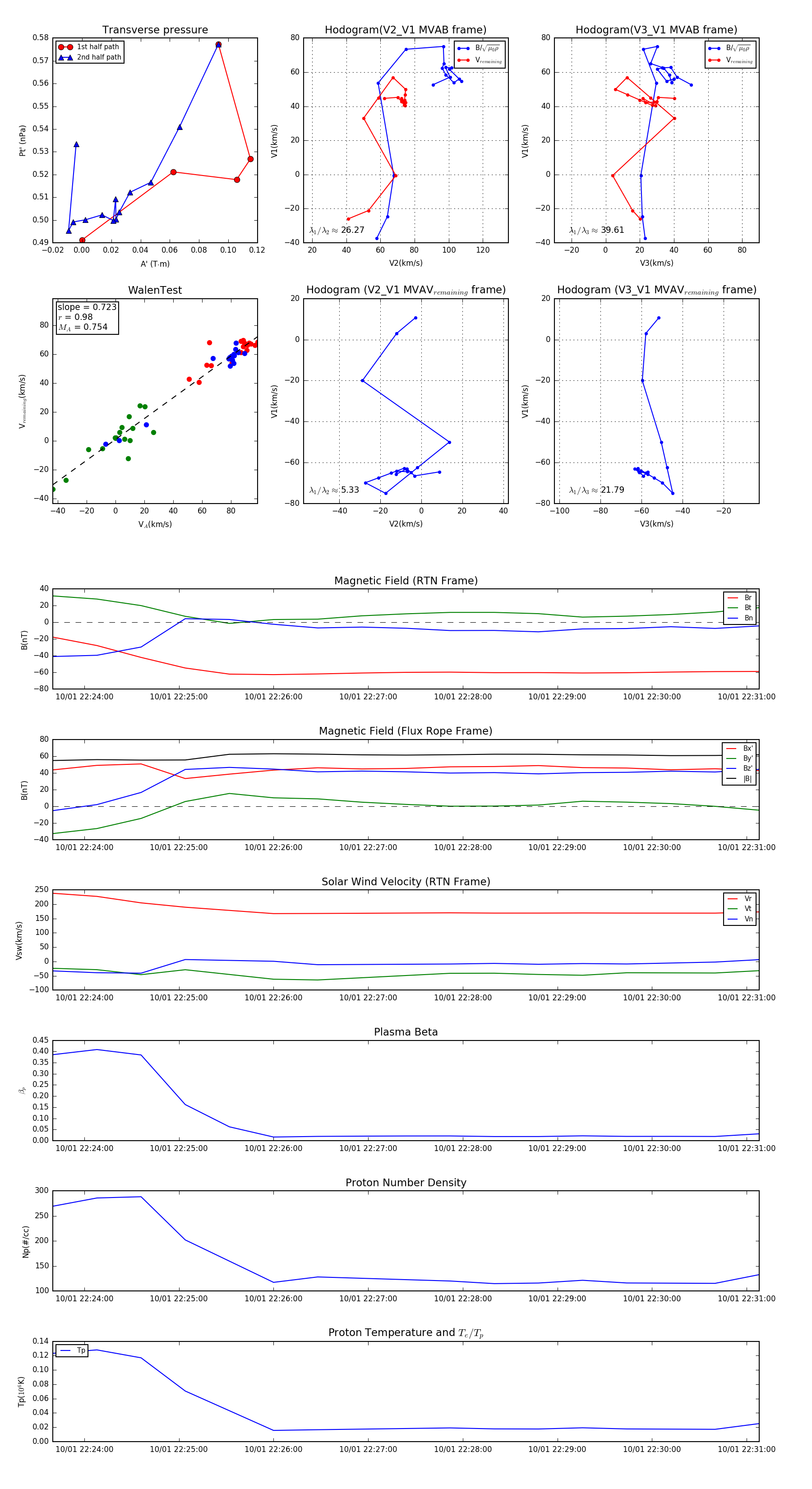
Flux Rope in 2023

Flux Rope Event 2023-10-01 22:23:40 ~ 2023-10-01 22:31:08 (449 seconds)


plot