HOME   LIST
‹–   –›

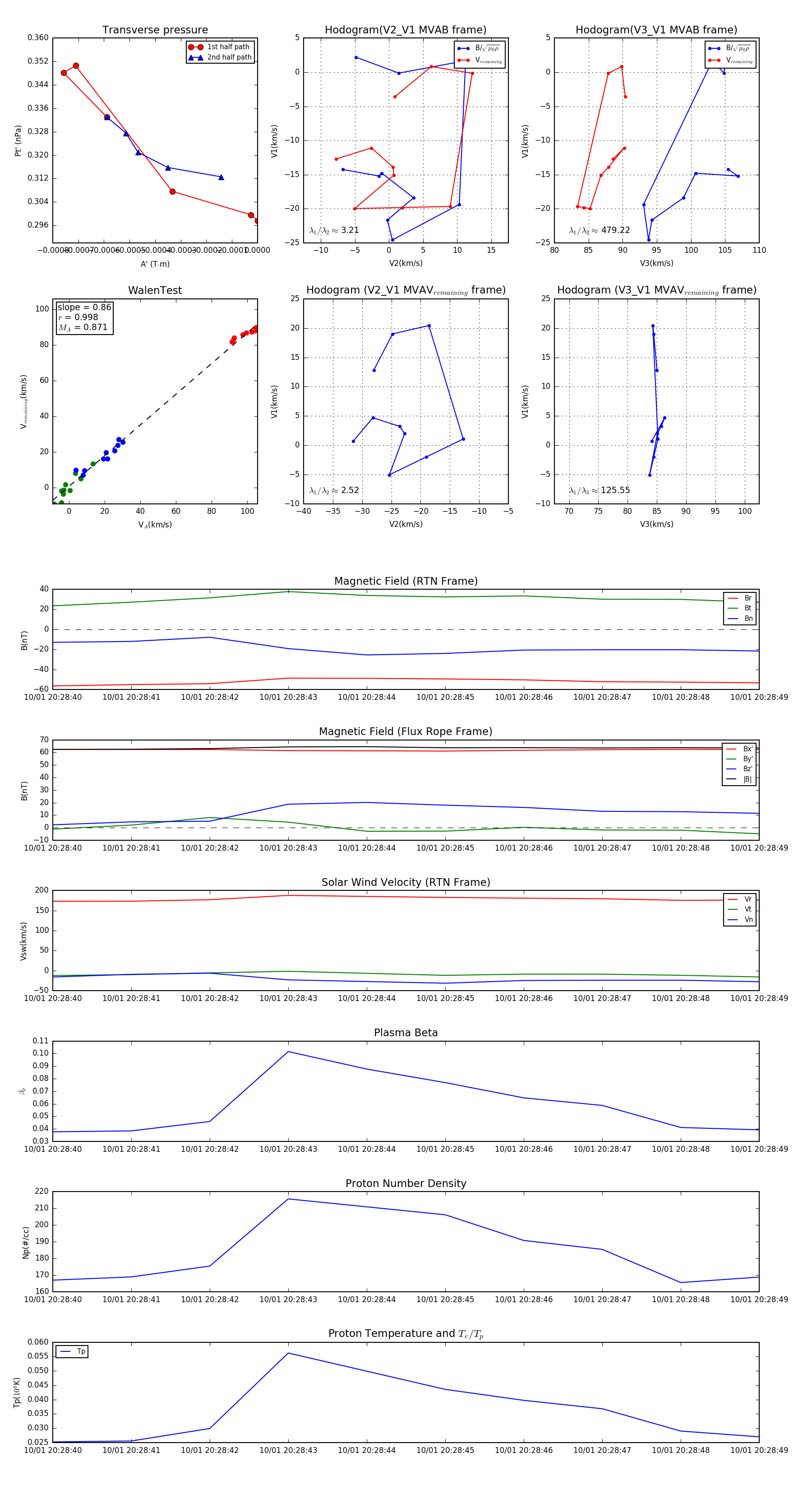
Flux Rope in 2023

Flux Rope Event 2023-10-01 20:28:40 ~ 2023-10-01 20:28:49 (10 seconds)


plot