HOME   LIST
‹–   –›

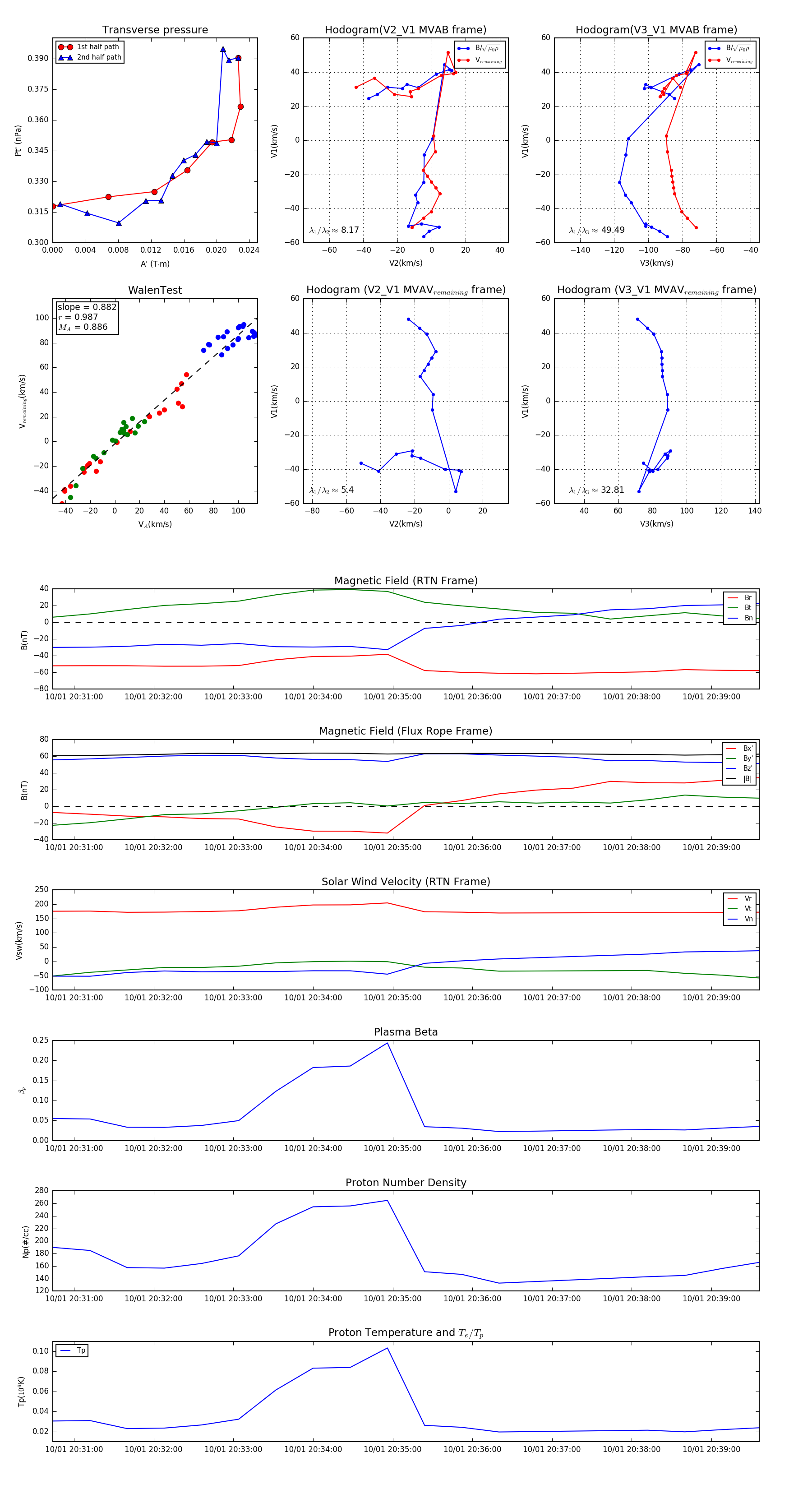
Flux Rope in 2023

Flux Rope Event 2023-10-01 20:30:44 ~ 2023-10-01 20:39:36 (533 seconds)


plot