HOME   LIST
‹–   –›

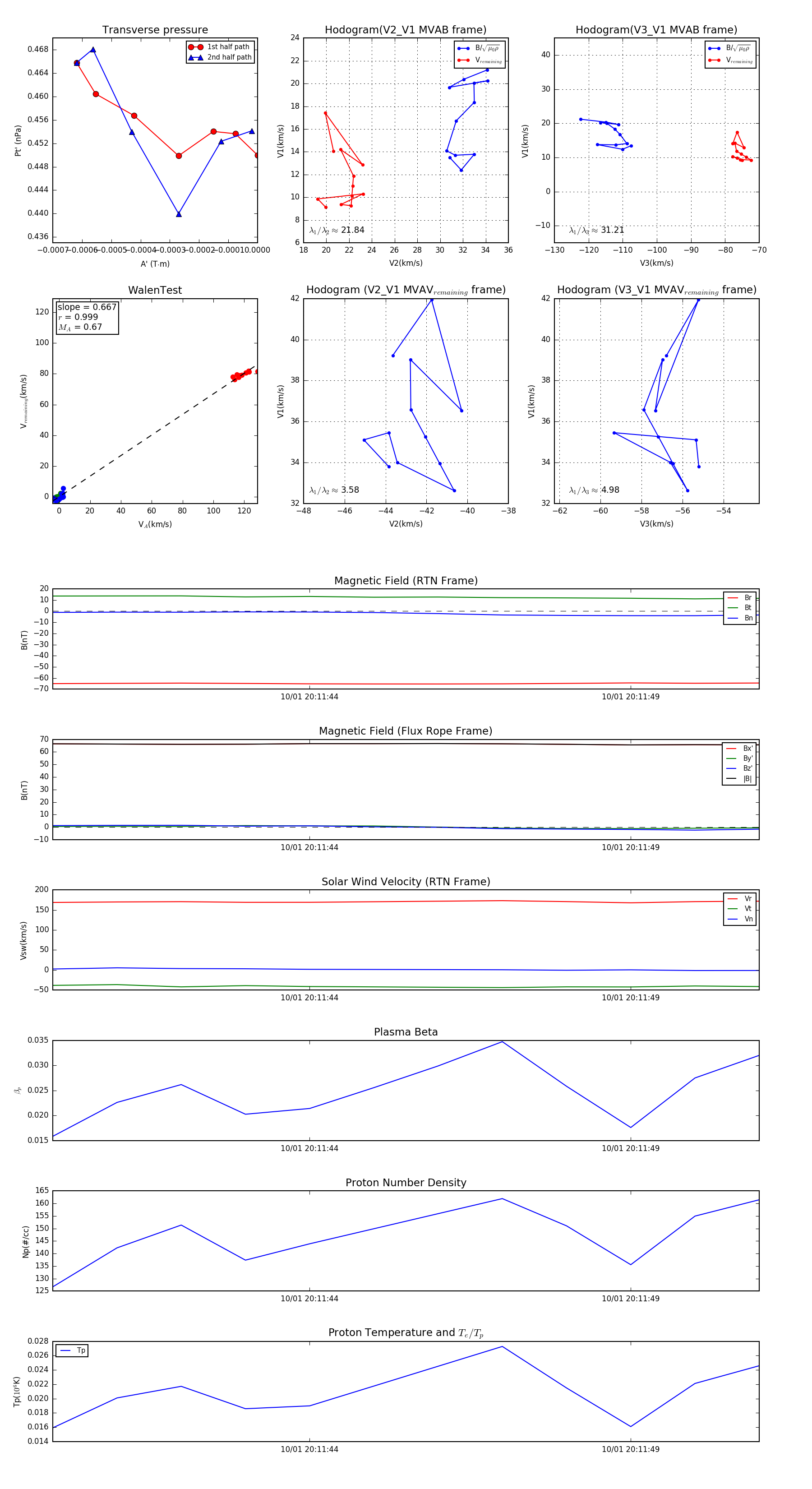
Flux Rope in 2023

Flux Rope Event 2023-10-01 20:11:40 ~ 2023-10-01 20:11:51 (12 seconds)


plot