HOME   LIST
‹–   –›

Flux Rope in 2023

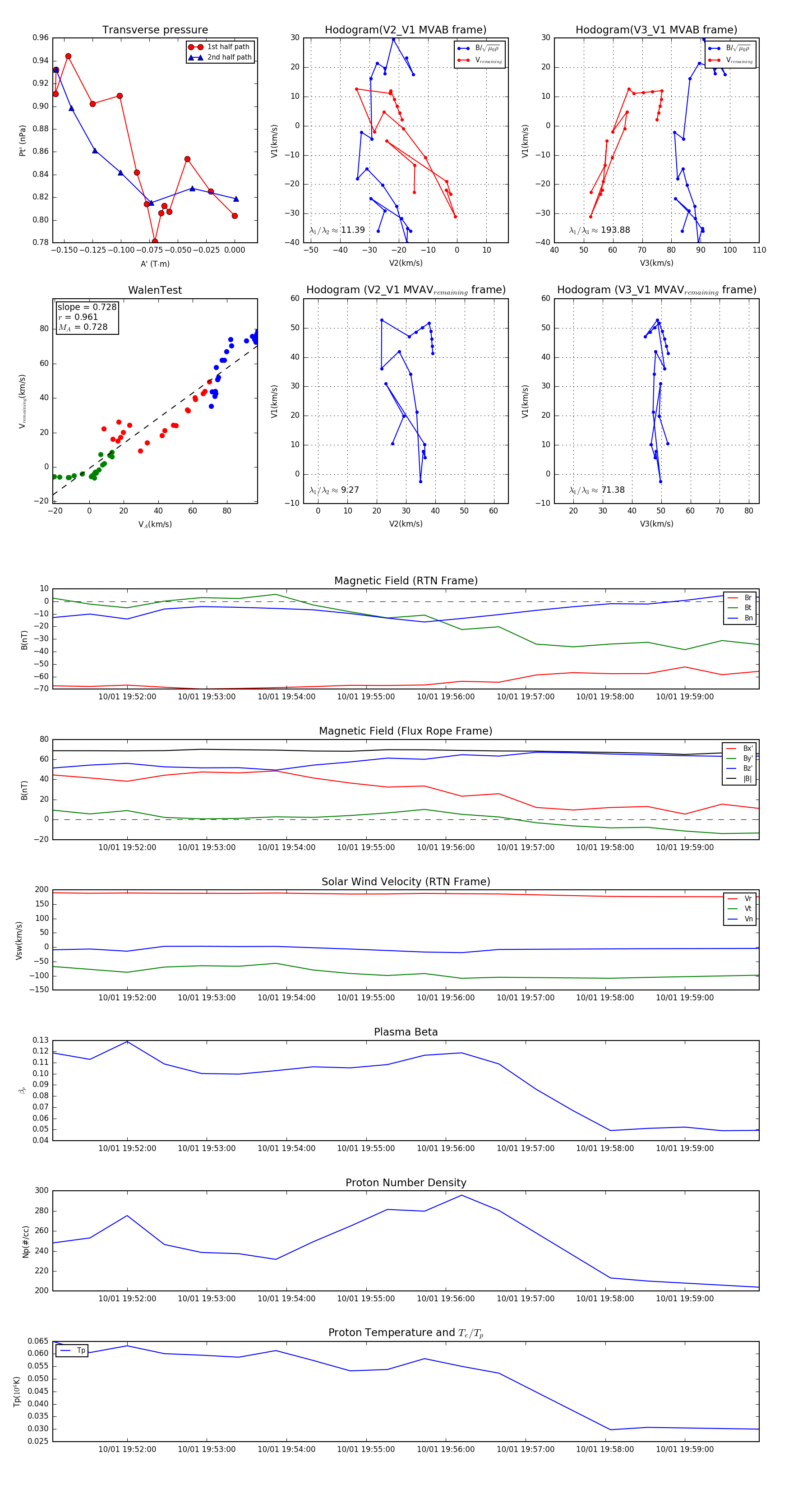
Flux Rope Event 2023-10-01 19:51:04 ~ 2023-10-01 19:59:56 (533 seconds)


plot