HOME   LIST
‹–   –›

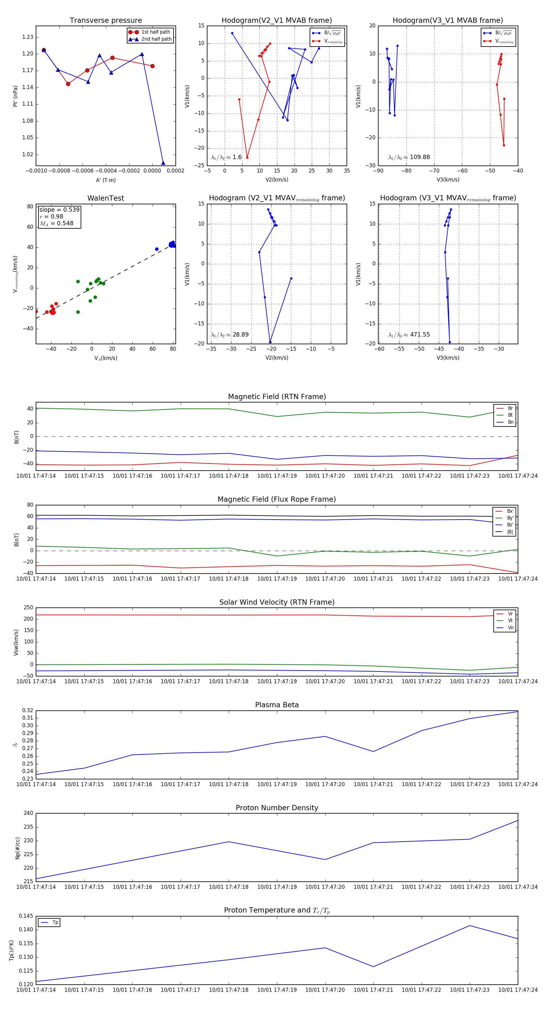
Flux Rope in 2023

Flux Rope Event 2023-10-01 17:47:14 ~ 2023-10-01 17:47:24 (11 seconds)


plot