HOME   LIST
‹–   –›

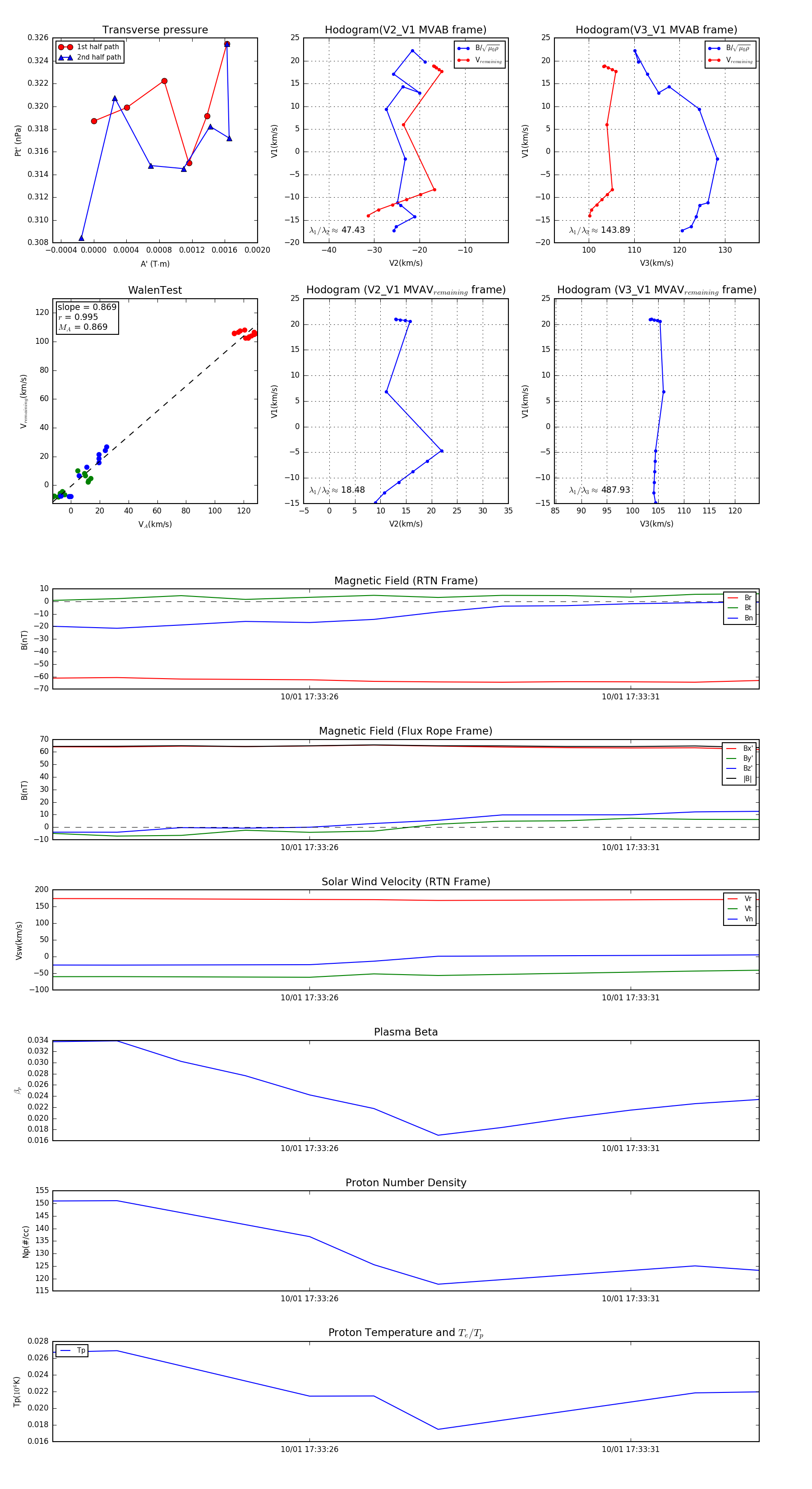
Flux Rope in 2023

Flux Rope Event 2023-10-01 17:33:22 ~ 2023-10-01 17:33:33 (12 seconds)


plot