HOME   LIST
‹–   –›

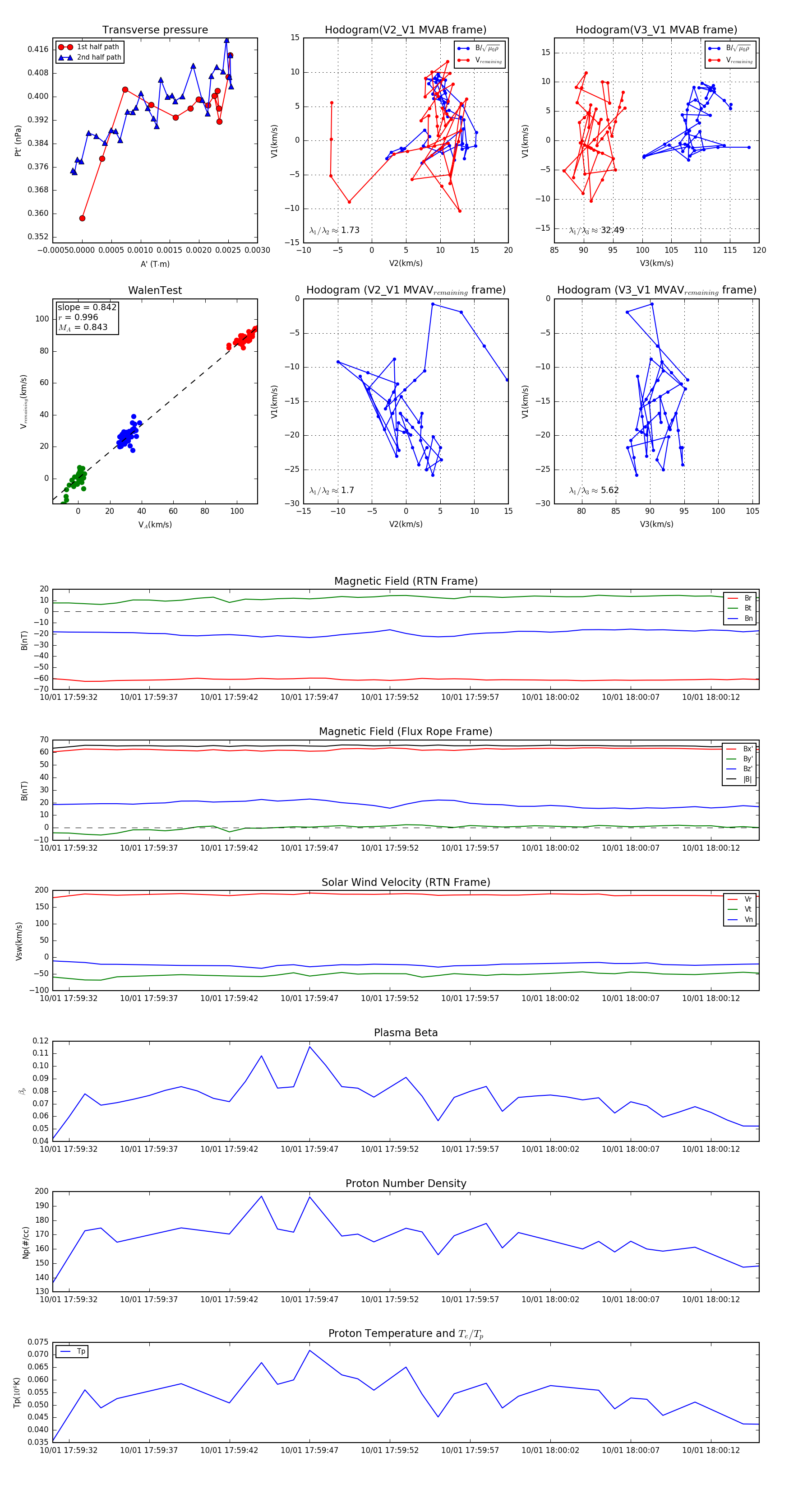
Flux Rope in 2023

Flux Rope Event 2023-10-01 17:59:31 ~ 2023-10-01 18:00:15 (45 seconds)


plot